EasyManua.ls Logo

WinGD X72 - Unic

WinGD X72
514 pages
Print Icon
To Next Page IconTo Next Page
To Next Page IconTo Next Page
To Previous Page IconTo Previous Page
To Previous Page IconTo Previous Page
Loading...
Operation40021/A1
Winterthur Gas & Diesel Ltd.
22/ 22
WCH03158
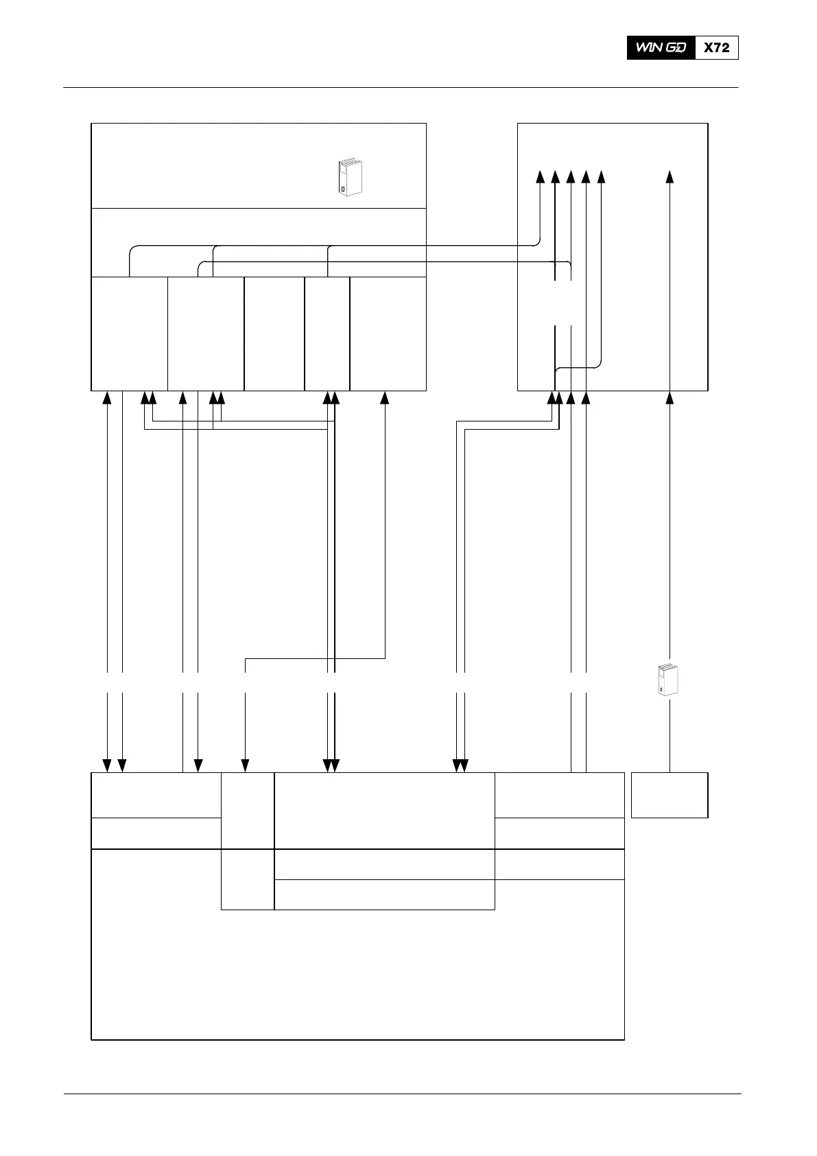
Remote Control
System
WX72 diesel engine
Control Term. Boxes UNIC Shipyard Interface Box Alarm Terminal Boxes
UNIC
Sensors and Actuators
Alarm Sensors
Alarm and
Monitoring System
Propulsion Control System
Safety
System
Telegraph
System
DENISUNIC Remote
Control Specification
Independent subsystems:
Alarm +
Slowdown
Signals
2 x AMS Bus
E10, E15, E20, E28 E90 E110, E120
Alarms
Slowdowns
Signals for Control
Local
Signals for Safety
Command Orders from RCS / Spd Ctrl
UNIC Alarm Signals
Indications
Signals for Alarm and Slowdown
Signals for Alarm
Feedback Signals from UNIC
Local
Control
Panel
E25
ECR Manual
Control Panel
Alarm Signals
Modbus
Ethernet and CANBus to ECR MCP
UNIC Sensors and Actuators
Indications
DENIS U NIC E ngine Specification
Electric Motor
Starter Units
Signals for Alarm / Indication
2 x PCS CANBus
Fig. 10: Signal Flow Diagram
Engine Control System
2015-12

Table of Contents

Other manuals for WinGD X72

Related product manuals