EasyManua.ls Logo

Xerox Phaser 7760 - Page 356

Xerox Phaser 7760
564 pages
Print Icon
To Next Page IconTo Next Page
To Next Page IconTo Next Page
To Previous Page IconTo Previous Page
To Previous Page IconTo Previous Page
Loading...
January 2010
2-320
Phaser 7760 Color Laser Printer
012-935
Revised
Status Indicator RAP’s
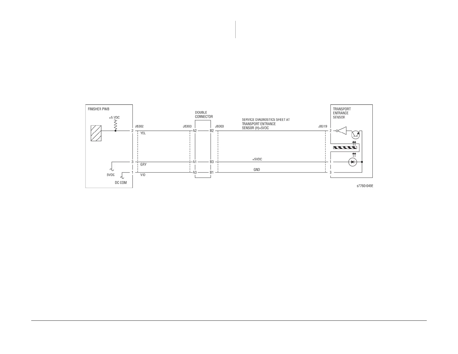
012-935 Paper at Xport Entrance Sensor
Control logic reports paper at the Xport Entrance Sensor.
Initial Actions
Check for obstructions in the paper path
Check that the Finisher is dock correctly to ensure proper Transport Gate operation
Procedure
Enter Service Diagnostics Menu: Printer Menu > Troubleshooting > Service Tools > Printer
Status Page > hold the Up and Down buttons simultaneously > Run Service Diagnostics >
OK. Actuate the Transport Entrance Sensor (PL 21.10). The display changes.
YN
Check the circuit of the Transport Entrance Sensor. (Figure 1). Refer to Section 6, Trans-
missive Sensor Procedure for troubleshooting procedure.
Check the following:
Ensure that the connectors shown in the circuit diagrams are securely connected and that
the wires are not damaged
Check the H-Transport Motor and its associated gears and belts for damage, contamina-
tion or alignment
Check the Finisher Transport Motor and its associated gears and belts for damage, con-
tamination or alignment
If the above checks are OK, then replace the Transport Entrance Sensor (PL 21.25). If the
problem persists, replace the Finisher PWB (PL 21.12).
Figure 1 012-935 Transport Entrance Sensor

Table of Contents