EasyManua.ls Logo

Xerox Phaser 7760 - Page 71

Xerox Phaser 7760
564 pages
Print Icon
To Next Page IconTo Next Page
To Next Page IconTo Next Page
To Previous Page IconTo Previous Page
To Previous Page IconTo Previous Page
Loading...
January 2010
2-35
Phaser 7760 Color Laser Printer
004-341
Status Indicator RAP’s
Revised
004-341 Controller Logic Fail or Flash ROM Read Write Fail
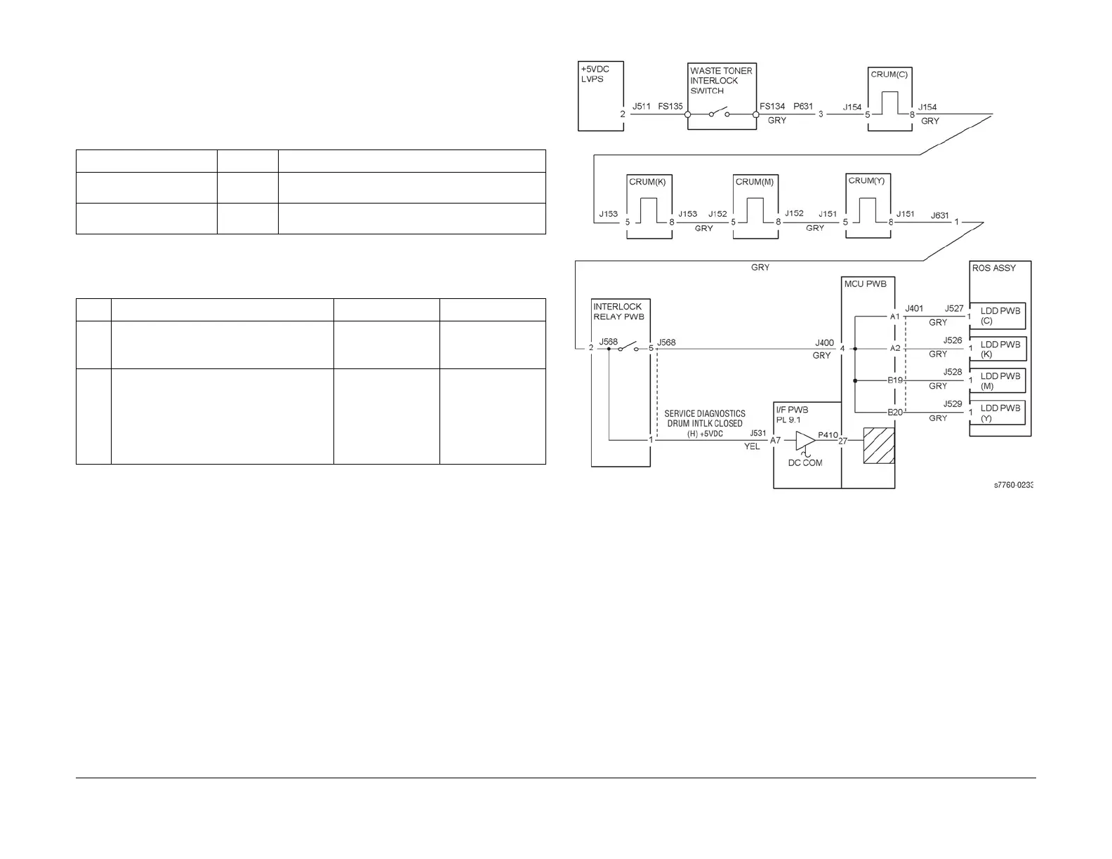
Engine Control Board (MCU PWB) cannot detect INTLK +5 VDC or Flash ROM operation
failed.
Troubleshooting References
Troubleshooting Procedure
Figure 1 004-341 Printer Logic Failure
Table 1 References
Applicable Parts Parts List Wiring and Plug/Jack References
Engine Control Board
(MCU PWB)
PL 13.1 Section 7, Engine Control Board (MCU PWB) Plug/
Jack Locations - Figure 15
Image Processor Board PL 13.1 Section 7 - Translator/Bridge PWB’s Plug/Jack Loca-
tions - Figure 14
Table 2 Procedure
Step Actions and Questions Yes No
1 1. Cycle power to the printer to clear the
error.
2. Did the error clear?
Complete. Go to step 2.
2 1. Reconnect all the wiring harness con-
nectors for the Engine Control Board
and the Image Processor Board.
2. Check the Interlock voltage.
3. Is the voltage +5VDC?
Reset NVRAM
(refer to Resetting
NVRAM).
Replace the Engine
Control Board
(MCU PWB) (REP
1.2) or the Image
Processor Board
(REP 1.12).

Table of Contents