EasyManua.ls Logo

ABB ACS880 - The State Diagram (ABB Drives Profile)

ABB ACS880
646 pages
Print Icon
To Next Page IconTo Next Page
To Next Page IconTo Next Page
To Previous Page IconTo Previous Page
To Previous Page IconTo Previous Page
Loading...
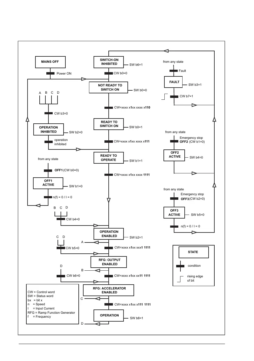
The state diagram (ABB Drives profile)
Fault
from any state
SW b3=1
CW b7=1
from any state
Emergency stop
MAINS OFF
SWITCH-ON
INHIBITED
NOT READY TO
SWITCH ON
READY TO
SWITCH ON
READY TO
OPERATE
OPERATION
INHIBITED
FAULT
OFF2
ACTIVE
OFF3
ACTIVE
OPERATION
ENABLED
RFG: OUTPUT
ENABLED
RFG: ACCELERATOR
ENABLED
OPERATION
STATE
OFF1
ACTIVE
OFF2
(CW b1=0)
SW b4=0
from any state
Emergency stop
OFF3
(CW b2=0)
SW b5=0
n(f) = 0 / I = 0
condition
rising edge
of bit
Power ON
SW b6=1
CW b0=0
SW b0=0
CW=xxxx x1xx xxxx x110
CW b3=0
A
B
C
D
SW b2=0
operation
inhibited
SW b8=1
CW=xxxx x1xx x111 1111
CW=xxxx x1xx xx11 1111
CW=xxxx x1xx xxx1 1111
SW b2=1
CW b6=0
CW b5=0
CW b4=0
n(f) = 0 / I = 0
SW b1=0
SW b1=1
CW=xxxx x1xx xxxx 1111
from any state
OFF1
(CW b0=0)
B
C
D
C
D
D
CW = Control word
SW = Status word
bx = bit x
n = Speed
I = Input Current
RFG = Ramp Function Generator
f = Frequency
D
C
B
A
SW b0=1
CW=xxxx x1xx xxxx x111
618 Fieldbus control through a fieldbus adapter

Table of Contents

Other manuals for ABB ACS880

Related product manuals