EasyManua.ls Logo

Danfoss VACON 100 FLOW Series - Page 256

Danfoss VACON 100 FLOW Series
334 pages
To Next Page IconTo Next Page
To Next Page IconTo Next Page
To Previous Page IconTo Previous Page
To Previous Page IconTo Previous Page
Loading...
3 ~
B
M1
M2
M3 M8
M1
M2
M3
M8
A
e30bi981.10
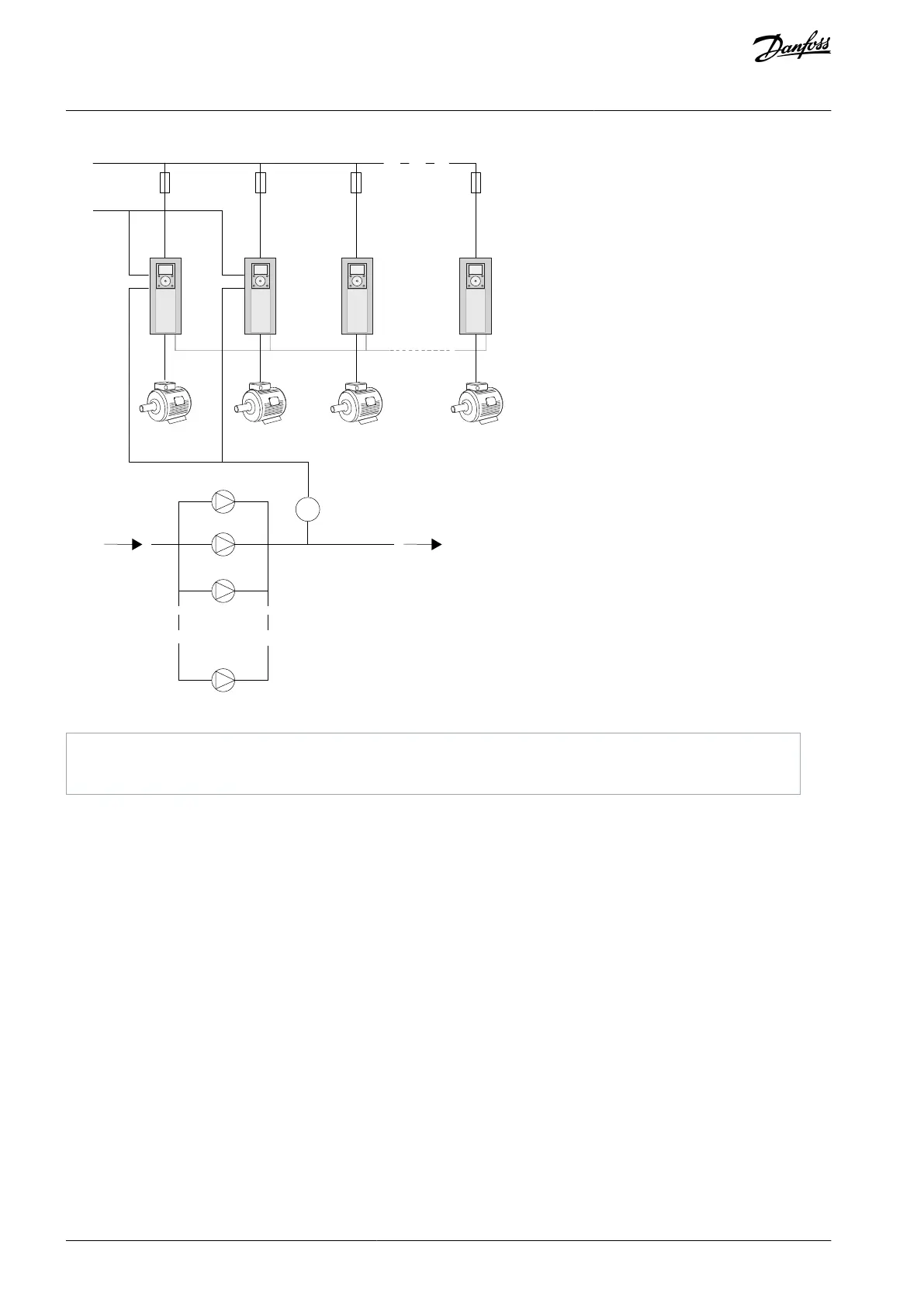
Illustration 89: Multidrive Configuration
A
Start / Stop
B
Pressure sensor
11.17.2.3 (ID 1785) Multi-pump Mode
Location in the menu: P3.15.1
Use this parameter to select the configuration and the control mode of the Multi-pump system. The Multi-pump function allows
controlling a maximum of 8 motors (that is, pumps, fans, compressors) with the PID control.
0 = Single drive
The Single drive mode controls a system that has 1 pump that can change speed and the maximum of 7 auxiliary pumps. The inter-
nal PID controller of the drive controls the speed of 1 pump and gives control signals with relay outputs to start or stop the auxiliary
pumps.
External contactors are necessary for the switch of the auxiliary pumps to the mains. 1 of the pumps is connected to the drive and
controls the system. When the pump in control sees that it is necessary to have more capacity (operates at the maximum frequen-
cy), the drive gives the control signal with the relay output to start the next auxiliary pump. When the auxiliary pump starts, the
pump in control continues to control and starts from the minimum frequency.
When the pump that controls the system sees that there is too much capacity (operates at the minimum frequency), the pump
makes the started auxiliary pump to stop. If no auxiliary pumps operate when the pump in control sees the overcapacity, the pump
goes to the Sleep mode (if the Sleep function is enabled).
AB298035655957en-000201 / DPD01083256 | Danfoss A/S © 2023.08
Parameter Descriptions
VACON® 100 FLOW
Application Guide

Table of Contents

Related product manuals