EasyManua.ls Logo

Delta VP3000 Series - 5-4-2-2 Adjustment Flowchart

Delta VP3000 Series
714 pages
To Next Page IconTo Next Page
To Next Page IconTo Next Page
To Previous Page IconTo Previous Page
To Previous Page IconTo Previous Page
Loading...
Chapter 5 Initial Operation and Adjustment | VP3000
225
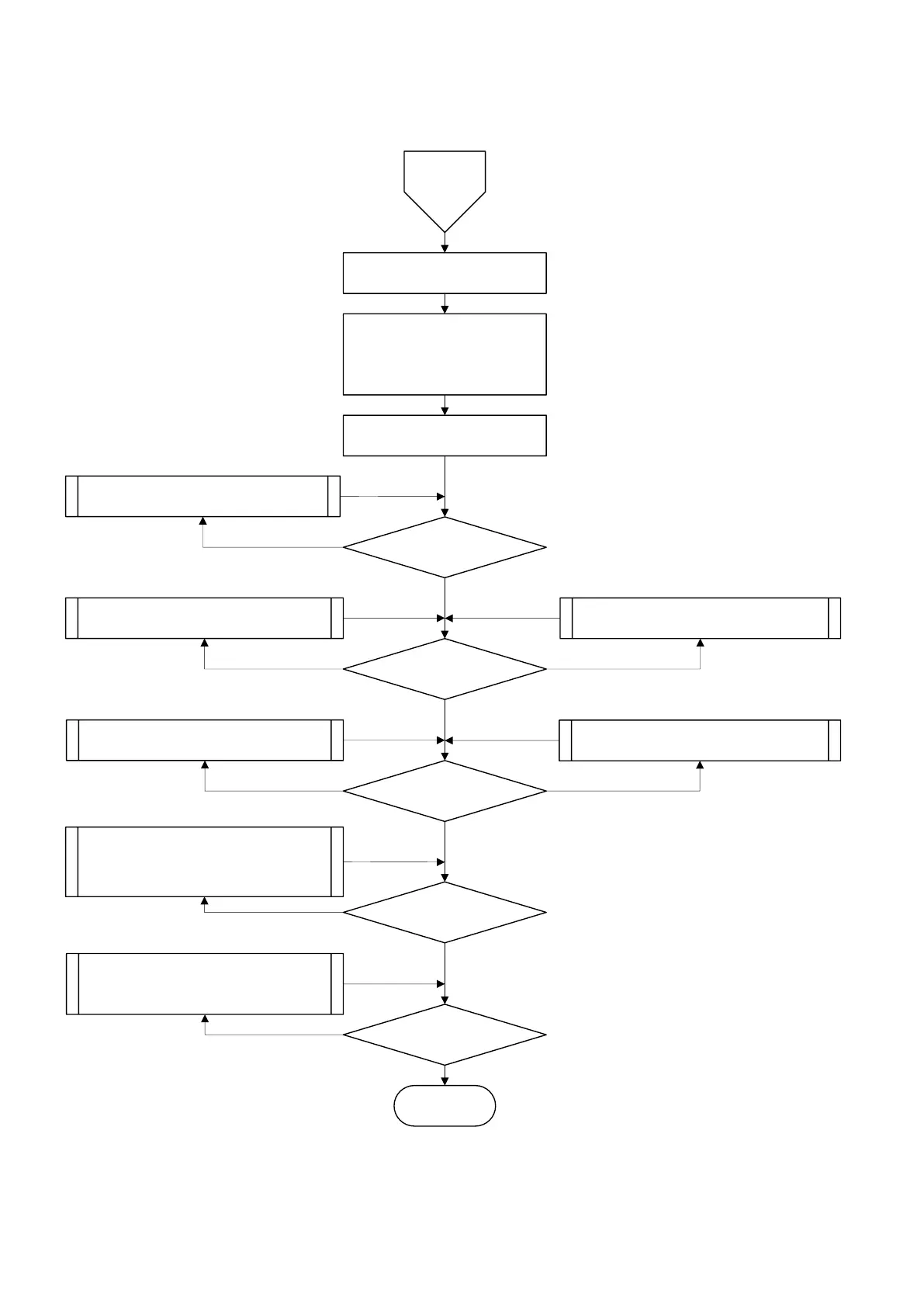
5-4-2-2 Adjustment Flowchart
You need to complete A-0 IM Autotune first (refer to Section 5-3-2).
A-2
IMSVC
Motor Control Method C0-02
1: SVC
Insufficient start
loading capacity
Accel Time 1 C2-00
Decel Time 1 C2-01
1. Set low-FREQ flux boost FREQ range
IM1 SVC Flux Boost Decay FREQ E0-25
IM1 SVC Flux Boost End FREQ E0-26
2. Increase IM1 SVC Flux Boost Gain E0-27
Execute load OPER
Too much difference
between output FREQ
and FREQ Cmd
Increase IM1 SVC Slip COMP Gain E0-28
(Adjust the COMP response speed
IM1 SVC Slip COMP Filter E0-29)
Finish
Decrease IM1 SVC Torque COMP P Gain E0-30
Increase IM1 SVC Torque COMP Filter E0-32
Increase IM1 SVC Torque COMP
P Gain E0-30
Execute no-load OPER
Forward Phase Sel A1-28
1: UWV
The motor running direction is
different from the definition
Increase CF Setting A5-00
Reaches OPER FREQ
without abnormal sound
Increase IM1 SVC Hunt COMP Gain E0-33
Motor excitation noiseMotor resonance
Stop Method A2-00
0: Ramp to stop
1: Coast to stop
2: Auto-Decel
Low-FREQ vibration or
insufficient load capacity
Output current is too large

Table of Contents

Related product manuals