EasyManua.ls Logo

Expert Electronics MB1 - Page 22

Default Icon
192 pages
Print Icon
To Next Page IconTo Next Page
To Next Page IconTo Next Page
To Previous Page IconTo Previous Page
To Previous Page IconTo Previous Page
Loading...
22
MB1 User Manual
© 2016 Expert Electronics
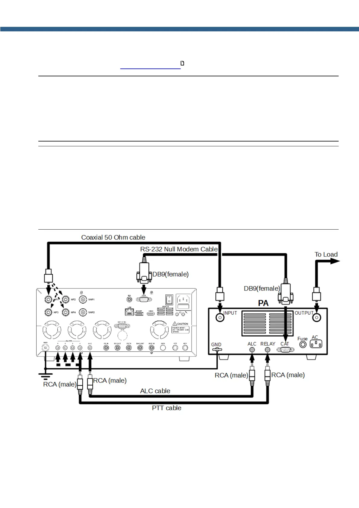
CONNECTIONS
To control the external PA TX mode you can also use X8 pin terminal of the EXT CTRL
connector (more details in EXT CTRL devices ).
Note:
(
While connecting the cables, transceiver and PA should be switched off.
(
If the COM -port of the transceiver is not available for some reason, then instead of the COM -
port cable you could use the cable with an USB-COM adapter, to one of the transceiver's
USB -ports. In this case, the virtual COM -port of the adapter should be set up in the MB1 OS.
Warning!
i There is a small natural delay in the ALC-system functionality, which may lead to
short-term overload of the external PA. This phenomenon could cause off-
frequency emissions or failure of your PA! The User of the MB1 transceiver should
understand and accept the above, taking responsibility for the potential
consequences of the use of the ALC-system. The manufacturer is not responsible
for direct or indirect damages of any kind from using the ALC-system.
23

Table of Contents

Related product manuals