EasyManua.ls Logo

Nidec H300 - Menu 2: Ramps

Nidec H300
322 pages
Print Icon
To Next Page IconTo Next Page
To Next Page IconTo Next Page
To Previous Page IconTo Previous Page
To Previous Page IconTo Previous Page
Loading...
Safety
information
Product
information
Mechanical
installation
Electrical
installation
Getting
started
Basic
parameters
Running
the motor
Optimization
NV Media Card
Operation
Building
Automation
Advanced
parameters
Technical
data
Diagnostics
UL listing
information
210 HVAC Drive H300
Issue Number: 3
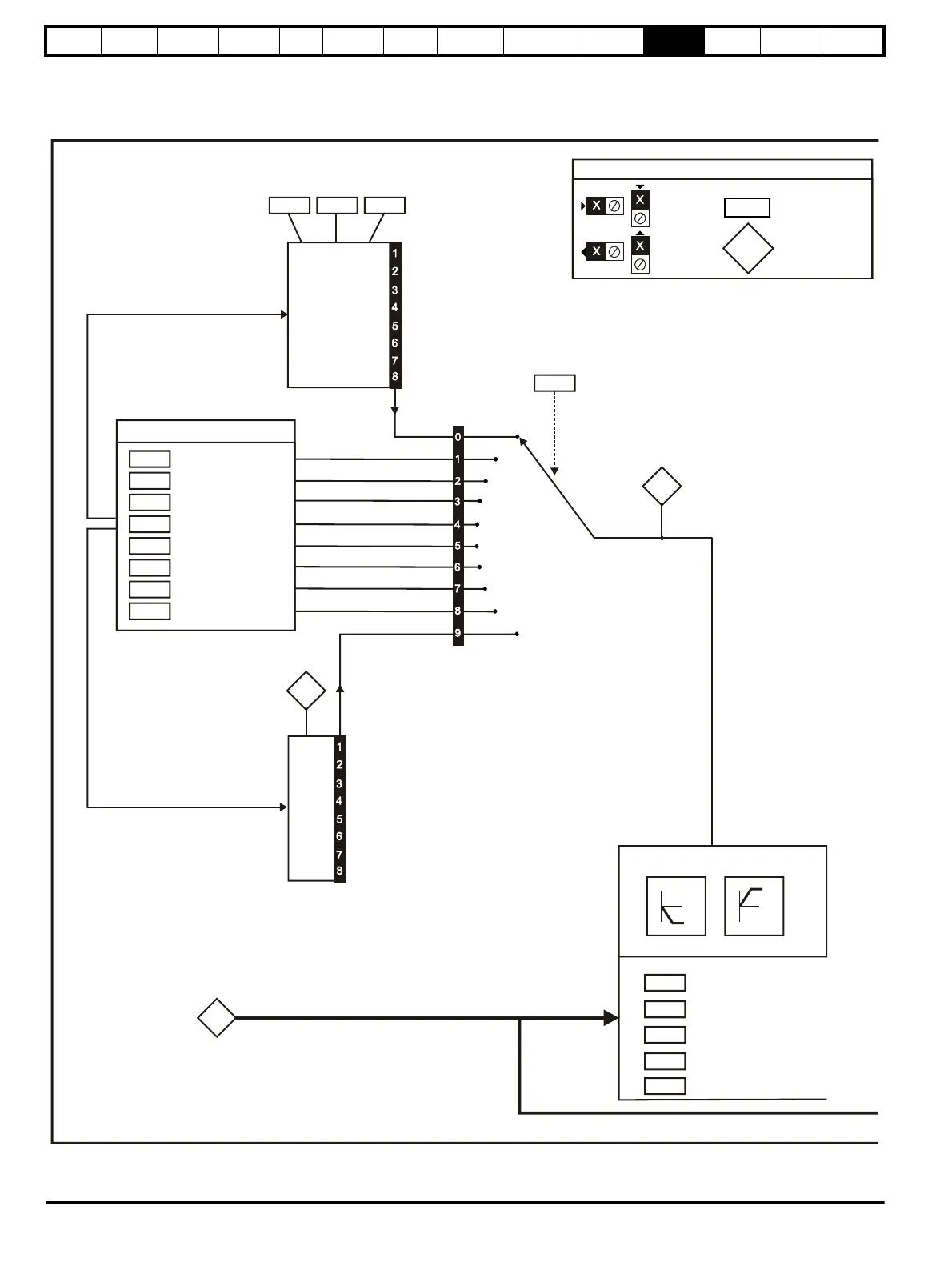
11.3 Menu 2: Ramps
Figure 11-2 Menu 2 logic diagram
0 0 0
0 0 1
0 1 0
0 1 1
1 0 0
1 0 1
1 1 0
1 1 1
Acceleration Rate Select Bits
02.011
Acceleration Rate 1
02.012
Acceleration Rate 2
02.013
Acceleration Rate 3
02.014
Acceleration Rate 4
02.015
Acceleration Rate 5
02.016
Acceleration Rate 6
02.017
Acceleration Rate 7
02.018
Acceleration Rate 8
Acceleration rates 1 ~ 8
01.050
3
4
1
2
7
5
6
Preset Selected
Indicator
01.003
Pre-Ramp Speed
Reference
02.003
Ramp Hold
02.004
Ramp Mode
N
t
N
t
Acceleration
Reverse
Accel. Rate
Forward
Accel. Rate
Ramp Control
02.010
Acceleration
Rate Selected
02.034 02.033
2.32
02.032
8
02.030
Acceleration
Rate Selected
02.008
02.009
Standard Ramp Voltage*
Deceleration Fail
Detection Disable
02.039
Ramp Rate Units
mm.ppp
mm.ppp
Key
Read-write (RW)
parameter
Read-only (RO)
parameter
Input
terminals
Output
terminals
The parameters are all shown in their default settings

Table of Contents

Related product manuals