EasyManua.ls Logo

Schweitzer Engineering Laboratories SEL-787 - Figure 2.23 Example DC Connections

Schweitzer Engineering Laboratories SEL-787
564 pages
Print Icon
To Next Page IconTo Next Page
To Next Page IconTo Next Page
To Previous Page IconTo Previous Page
To Previous Page IconTo Previous Page
Loading...
2.25
Date Code 20081022 Instruction Manual SEL-787 Relay
Installation
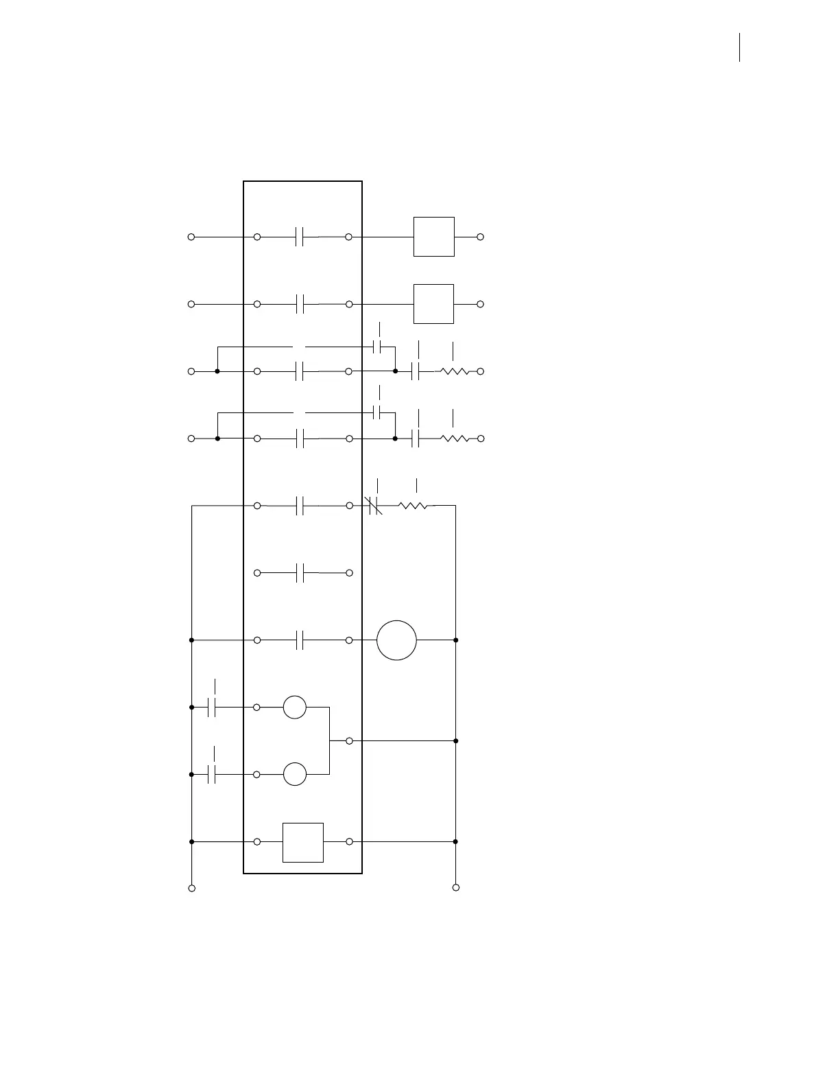
AC/DC Control Connection Diagrams
Figure 2.23 Example DC Connections
A01 A10 A12 A03 A05 A07 C01 C03 C05 C07
52-1 52-2
a a
A01 A11 A04 A06 A08 C02 C04 C06 C08
Relay
Fail
ANN
IN101 IN102
Power
Supply
86T
b
86T
op
86T
a
86T
a
–DC
–DC -DC -DC -DC
SEL-787
(Partial)
Note 1: Assumes an optional 4DI/4DO card in Slot C for OUT301—OUT304.
Note 2: Remaining 4 inputs (IN301–IN304) and 1 output (OUT102)
Settings required for the above implementation:
52-1
Close
Circuit
52-2
Close
Circuit
52-1 52-2
a a
52-1
52-2
TC
TC
+DC +DC +DC +DC +DC
OUT101 OUT102 OUT103 OUT301 OUT302 OUT303
OUT304
OUT101 := HALARM
OUT101FS := Y
OUT102 := 0
OUT103 := TRIPXFMR
OUT103FS := N
52A1 := IN101
52A2 := IN102
OUT301 := TRIP1
OUT302 := TRIP2
OUT303 := CLOSE1
OUT304 := CLOSE2

Table of Contents

Related product manuals