EasyManua.ls Logo

Schweitzer Engineering SEL-351P - Page 114

Default Icon
674 pages
Print Icon
To Next Page IconTo Next Page
To Next Page IconTo Next Page
To Previous Page IconTo Previous Page
To Previous Page IconTo Previous Page
Loading...
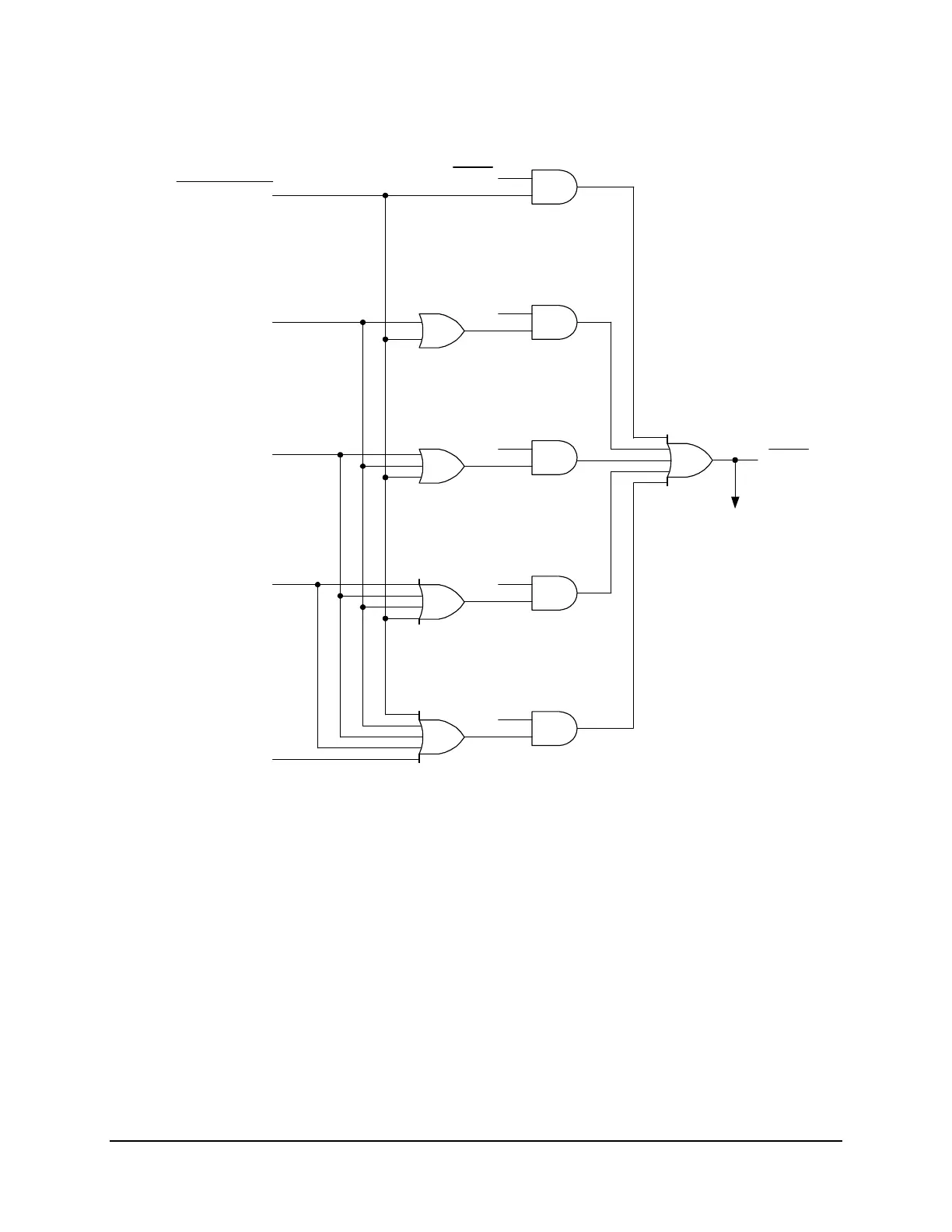
1-18 Factory-Set Logic Date Code 990215
SEL-351P Manual Técnico
DWG: M351R057
SH4
SH3
SH2
SH1
OLP
Relay
Word
bit
SH0
Relay
Word
bits
OPLKPH = 1
Operations to
lockout-phase
setting
OPLKPH = 2
OPLKPH = 3
OPLKPH = 4
OPLKPH = 5
Used in the following
SEL
OGIC
settings to
realize drive-to-
lockout conditions:
SV15
SV16
(see Figure 1.24)
Figure SECTION 1: .8: Operations to Lockout - Phase Logic

Table of Contents