EasyManua.ls Logo

Schweitzer Engineering SEL-351P - Page 115

Default Icon
674 pages
Print Icon
To Next Page IconTo Next Page
To Next Page IconTo Next Page
To Previous Page IconTo Previous Page
To Previous Page IconTo Previous Page
Loading...
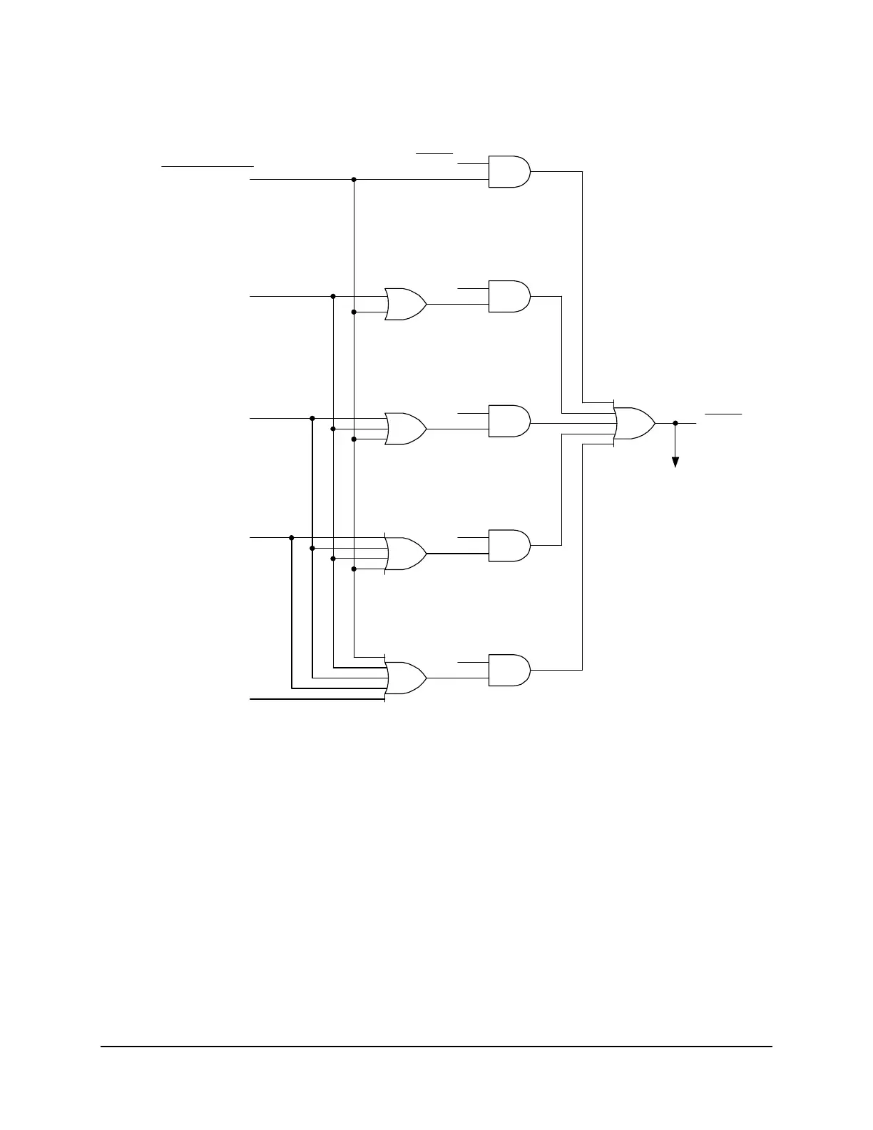
Date Code 990215 Factory-Set Logic 1-19
SEL-351P Manual Técnico
DWG: M351R059
SH4
SH3
SH2
SH1
OLG
Relay
Word
bit
SH0
Relay
Word
bits
OPLKGR = 2
OPLKGR = 3
OPLKGR = 4
OPLKGR = 5
OPLKGR = 1
Operations to
lockout-ground
setting
Used in the following
SEL
OGIC
settings to
realize drive-to-
lockout conditions:
SV15
SV16
(see Figure 1.24)
Figure SECTION 1: .9: Operations to Lockout - Ground Logic

Table of Contents