EasyManua.ls Logo

Schweitzer Engineering SEL-351P - Page 116

Default Icon
674 pages
Print Icon
To Next Page IconTo Next Page
To Next Page IconTo Next Page
To Previous Page IconTo Previous Page
To Previous Page IconTo Previous Page
Loading...
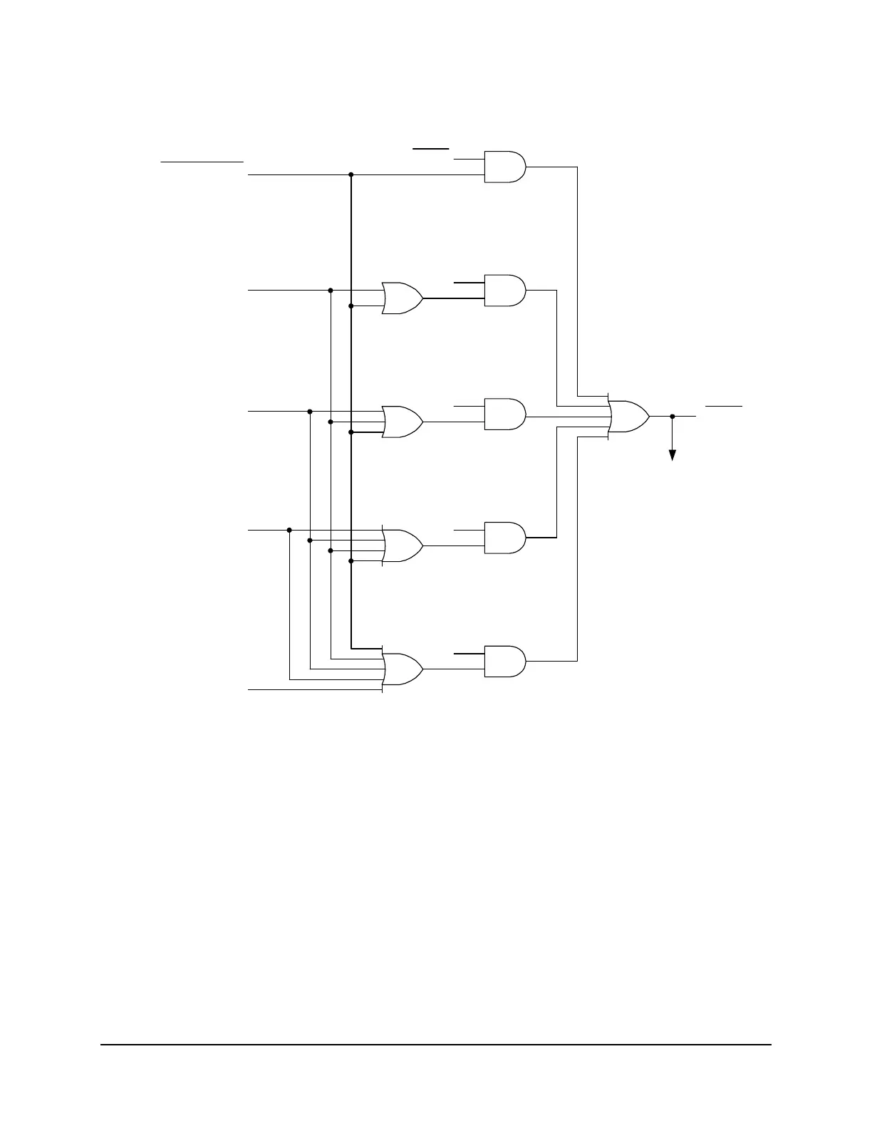
1-20 Factory-Set Logic Date Code 990215
SEL-351P Manual Técnico
DWG: M351R060
SH4
SH3
SH2
SH1
SH0
Relay
Word
bits
OPLKSF = 1
Operations to
lockout-SEF
setting
OPLKSF = 2
OPLKSF = 3
OPLKSF = 4
OPLKSF = 5
Used in the following
SEL
OGIC
setting to
realize a drive-to-
lockout condition:
79DTL
(see Figure 1.25)
OLS
Relay
Word
bit
Figure SECTION 1: .10: Operations to Lockout - SEF Logic

Table of Contents