EasyManua.ls Logo

Schweitzer Engineering SEL-351P - Page 117

Default Icon
674 pages
Print Icon
To Next Page IconTo Next Page
To Next Page IconTo Next Page
To Previous Page IconTo Previous Page
To Previous Page IconTo Previous Page
Loading...
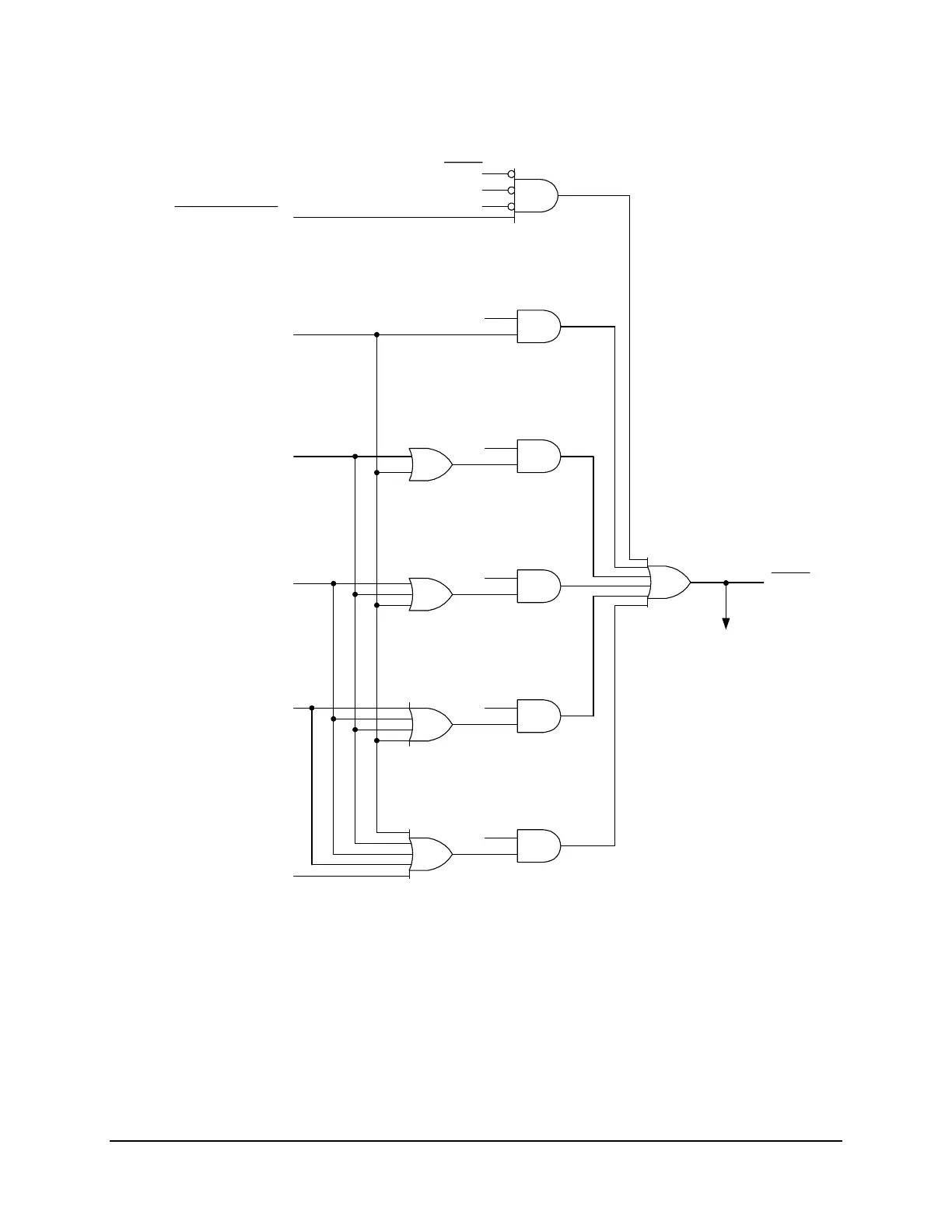
Date Code 990215 Factory-Set Logic 1-21
SEL-351P Manual Técnico
DWG: M351R062
SH4
SH3
SH2
SH1
HTP
Relay
Word
bit
HITRPH = 1
Activate
high current
trip-phase
setting
HITRPH = 2
HITRPH = 3
HITRPH = 4
HITRPH = 5
Used in the torque control
SEL
OGIC
setting 67P2TC
to enable/disable phase
overcurrent element
67P2T (see Figure 1.17)
Relay
Word
bits
HITRPH
OFF
79RS
79CY
79LO
SH0
Figure SECTION 1: .11: Activate High Current Trip - Phase Logic

Table of Contents