EasyManua.ls Logo

Schweitzer Engineering SEL-351P - Page 118

Default Icon
674 pages
Print Icon
To Next Page IconTo Next Page
To Next Page IconTo Next Page
To Previous Page IconTo Previous Page
To Previous Page IconTo Previous Page
Loading...
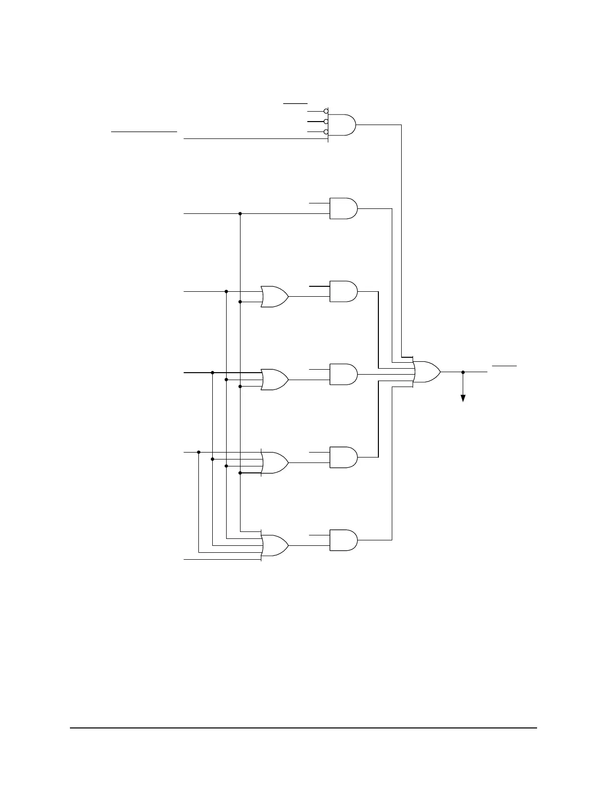
1-22 Factory-Set Logic Date Code 990215
SEL-351P Manual Técnico
DWG: M351R063
SH4
SH3
SH2
SH1
HTG
Relay
Word
bit
HITRGR = 1
Activate
high current
trip-ground
setting
HITRGR = 2
HITRGR = 3
HITRGR = 4
HITRGR = 5
Used in the torque control
SEL
OGIC
setting 67N2TC
and 67G2TC to enable/
disable phase overcurrent
elements 67N2T (neutral)
and 67G2T (residual),
respectively (see Figure
1.17)
Relay
Word
bits
HITRGR
OFF
79RS
79CY
79LO
SH0
Figure SECTION 1: .12: Activate High Current Trip - Ground Logic

Table of Contents