EasyManua.ls Logo

Schweitzer Engineering SEL-351P - Page 119

Default Icon
674 pages
Print Icon
To Next Page IconTo Next Page
To Next Page IconTo Next Page
To Previous Page IconTo Previous Page
To Previous Page IconTo Previous Page
Loading...
Date Code 990215 Factory-Set Logic 1-23
SEL-351P Manual Técnico
DWG: M351R064
SH4
SH3
SH2
SH1
HLP
Relay
Word
bit
SH0
Relay
Word
bits
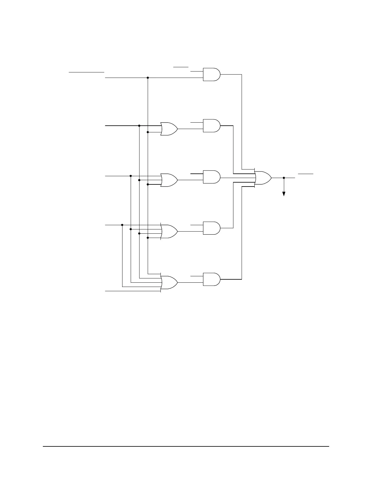
HILKPH = 1
Activate
high current
lockout-phase
setting
HILKPH = 2
HILKPH = 3
HILKPH = 4
HILKPH = 5
Used in the torque control
SEL
OGIC
setting 67P1TC
to enable/disable phase
overcurrent element 67P1
(see Figure 1.17)
Figure SECTION 1: .13: Activate High Current Lockout - Phase Logic

Table of Contents