EasyManua.ls Logo

Schweitzer Engineering SEL-351P - Page 120

Default Icon
674 pages
Print Icon
To Next Page IconTo Next Page
To Next Page IconTo Next Page
To Previous Page IconTo Previous Page
To Previous Page IconTo Previous Page
Loading...
1-24 Factory-Set Logic Date Code 990215
SEL-351P Manual Técnico
DWG: M351R065
SH4
SH3
SH2
SH1
SH0
Relay
Word
bits
HILKGR = 1
Activate
high current
lockout-ground
setting
HILKGR = 2
HILKGR = 3
HILKGR = 4
HILKGR = 5
Used in the torque control
SEL
OGIC
settings 67N1TC
and 67G1TC to enable/
disable ground overcurrent
elements 67N1 (neutral) and
67G1 (residual), respectively
(see Figure 1.17)
HLG
Relay
Word
bits
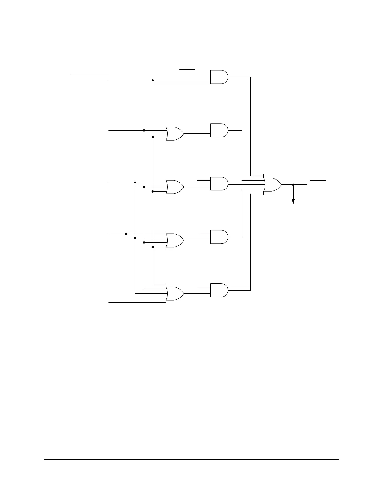
Figure SECTION 1: .14: Activate High Current Lockout - Ground Logic
O
VERCURRENT
E
LEMENT
E
NABLE
/D
ISABLE
L
OGIC
The logic in Figure SECTION 1: .15 through Figure SECTION 1: .18 is a compilation of cold
load pickup scheme outputs (Relay Word Bits SV8, SV10, and SV12) and other enabling logic
(Relay Word bits OCP, OCG, HTP, HTG, HLP, and HLG) discussed in preceding subsections.
The torque control settings set with this logic propagate to their respective overcurrent elements
to enable/disable the elements.
Note that all the ground overcurrent elements are controlled by the TERRA HABILITADO
operator control (via Relay Word bit LT1) and the SEF overcurrent elements are controlled by
the SEF HABILITADO operator control (via Relay Word bit LT5).

Table of Contents