EasyManua.ls Logo

Valleylab CUSA EXcel-8 - Page 127

Valleylab CUSA EXcel-8
239 pages
Print Icon
To Next Page IconTo Next Page
To Next Page IconTo Next Page
To Previous Page IconTo Previous Page
To Previous Page IconTo Previous Page
Loading...
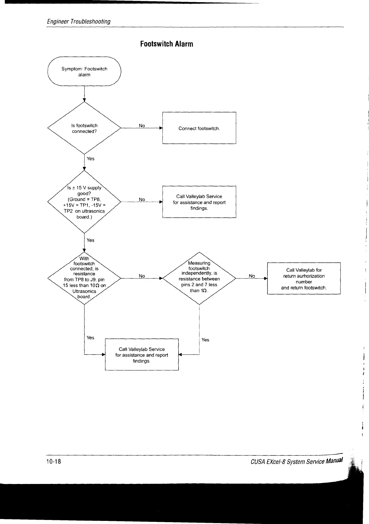
Engineer
Troubleshooting
Footswitch
Alarm
Symptom:
Footswitch
alarm
Is
footswitch
connected?
Connect
footswitch.
Is
+
15
V
supply
good?
(Ground
=
TP8,
+15V
=
TP1,-15V
=
TP2
on
ultrasonics
board.)
Call
Valleylab
Service
for
assistance
and
report
findings.
'
x
With
footswitch
connected,
is
resistance
from
TP8
to
J9,
pin
15
less
than
100
on
Ultrasonics
board.
Measuring
footswitch
independently,
is
resistance
between
pins
2
and
7
less
than
10.
Call
Valleylab
for
|
return
aurhorization
number
and
return
footswitch.
Call
Valleylab
Service
for
assistance
and
report
findings.
Mer
om
10-18
CUSA
EXcel-8
System
Service
Manual
i

Table of Contents

Related product manuals