EasyManua.ls Logo

Valleylab CUSA EXcel-8 - Page 126

Valleylab CUSA EXcel-8
239 pages
Print Icon
To Next Page IconTo Next Page
To Next Page IconTo Next Page
To Previous Page IconTo Previous Page
To Previous Page IconTo Previous Page
Loading...
Engineer
Troubleshooting
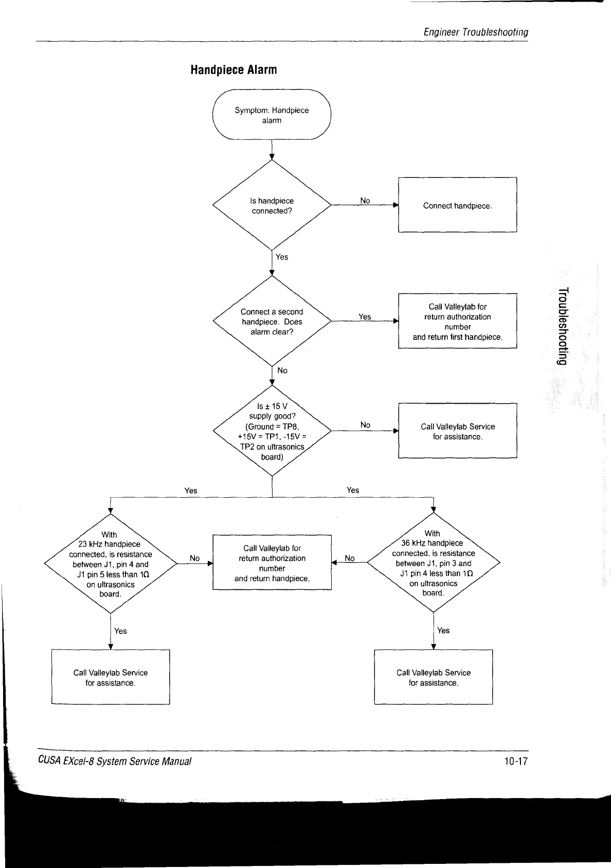
Handpiece
Alarm
Yes
23
kHz
handpiece
connected,
is
resistance
between
J1,
pin
4
and
J1
pin
5
less
than
1Q
on
ultrasonics
board.
Call
Valleylab
Service
for
assistance.
Symptom:
Handpiece
alarm
Is
handpiece
connected?
Connect
a
second
handpiece.
Does
alarm
clear?
1$
+15
/
supply
good?
(Ground
=
TP8,
+15V
=
TP1,
-15V
=
TP2
on
ultrasonics
board)
Call
Valleylab
for
return
authorization
number
and
return
handpiece.
Connect
handpiece.
Call
Valleylab
for
Yes
return
authorization
number
and
return
first
handpiece.
Call
Valleylab
Service
for
assistance.
Yes
36
kHz
handpiece
connected,
is
resistance
between
J1,
pin
3
and
J1
pin
4
less
than
10
on
ultrasonics
board.
Yes
Call
Valleylab
Service
for
assistance.
CUSA
EXcel-8
System
Service
Manual
10-17
Hulyooyseqnos)

Table of Contents

Related product manuals