EasyManua.ls Logo

Xerox Phaser 7760 - Page 352

Xerox Phaser 7760
564 pages
Print Icon
To Next Page IconTo Next Page
To Next Page IconTo Next Page
To Previous Page IconTo Previous Page
To Previous Page IconTo Previous Page
Loading...
January 2010
2-316
Phaser 7760 Color Laser Printer
012-920
Revised
Status Indicator RAP’s
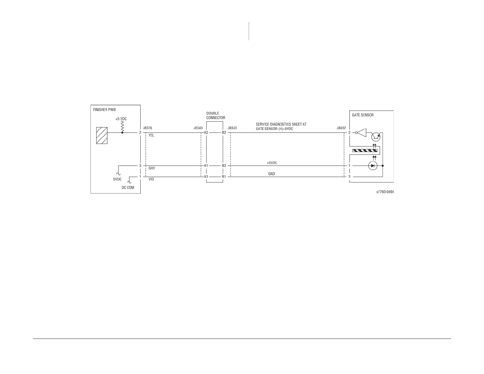
012-920 Paper at Gate Sensor (Top Tray Job)
Control logic reports paper at the Gate Sensor.
Initial Actions
Check for obstructions in the paper path.
Check the Finisher Drive Motor Gears and Drive rolls for wear or damage.
Procedure
Enter Service Diagnostics Menu: Printer Menu > Troubleshooting > Service Tools > Printer
Status Page > hold the Up and Down buttons simultaneously > Run Service Diagnostics >
OK. Actuate the Gate Sensor (PL 21.11). The display changes.
YN
Check the circuit of the Gate Sensor. (Figure 1). Refer to Section 6, Transmissive Sensor
Procedure for troubleshooting procedure.
Check the following:
Ensure that the connectors shown in the circuit diagrams are securely connected and that
the wires are not damaged
Check the Finisher is docked properly
Check the Finisher Transport Motor and its associated gears and belts for damage, con-
tamination or misalignment
If the above checks are OK, then replace the Gate Sensor (PL 21.11). If the problem persists,
replace the Finisher PWB (PL 21.12).
Figure 1 012-920 Gate Sensor

Table of Contents