EasyManua.ls Logo

Xerox Phaser 7760 - Page 362

Xerox Phaser 7760
564 pages
Print Icon
To Next Page IconTo Next Page
To Next Page IconTo Next Page
To Previous Page IconTo Previous Page
To Previous Page IconTo Previous Page
Loading...
January 2010
2-326
Phaser 7760 Color Laser Printer
012-949
Revised
Status Indicator RAP’s
012-949 Puncher Waste Bin Open/Reseat Punch Box
The Puncher Waste Bin Set Sensor detected Off (No Puncher Waste Bin).
Initial Actions
Check the Puncher Waste Bin Set Sensor for improper installation.
Check the Puncher Waste Bin Set Sensor connectors for connection failure.
Check the Puncher Waste Bin Actuator part for deformation and damage.
Check the Guide for deformation.
Check the Guide for a foreign substance.
Procedure
Enter Service Diagnostics Menu: Printer Menu > Troubleshooting > Service Tools > Printer
Status Page > hold the Up and Down buttons simultaneously > Run Service Diagnostics >
OK. Actuate the Puncher Box Set Sensor (PL 21.5). Remove and insert the Puncher Waste
Bin manually. The display changes.
YN
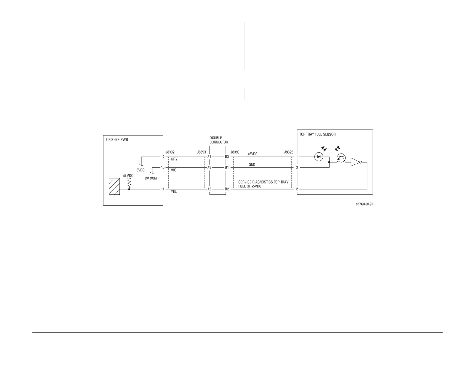
Check continuity between the Puncher Box Set Sensor and Finisher Main PWB (Figure
1). The continuity check is OK.
YN
Repair the open circuit or short circuit.
Replace the Puncher Box Set Sensor (PL 21.5). If the problem continues, replace the Fin-
isher PWB (PL 21.12).
Check the Puncher Waste Box Actuator and Guide for deformation. The Puncher Waste Bin
can be removed and inserted properly.
YN
Repair or replace the Puncher Waste Bin (PL 21.5).
If the problem continues, replace the Finisher PWB (PL 21.12).
Figure 1 012-949 Puncher Waste Bin Open/Reseat Punch Box

Table of Contents