EasyManua.ls Logo

Xerox Phaser 7760 - Page 398

Xerox Phaser 7760
564 pages
Print Icon
To Next Page IconTo Next Page
To Next Page IconTo Next Page
To Previous Page IconTo Previous Page
To Previous Page IconTo Previous Page
Loading...
January 2010
2-362
Phaser 7760 Color Laser Printer
024-954, 024-958
Revised
Status Indicator RAP’s
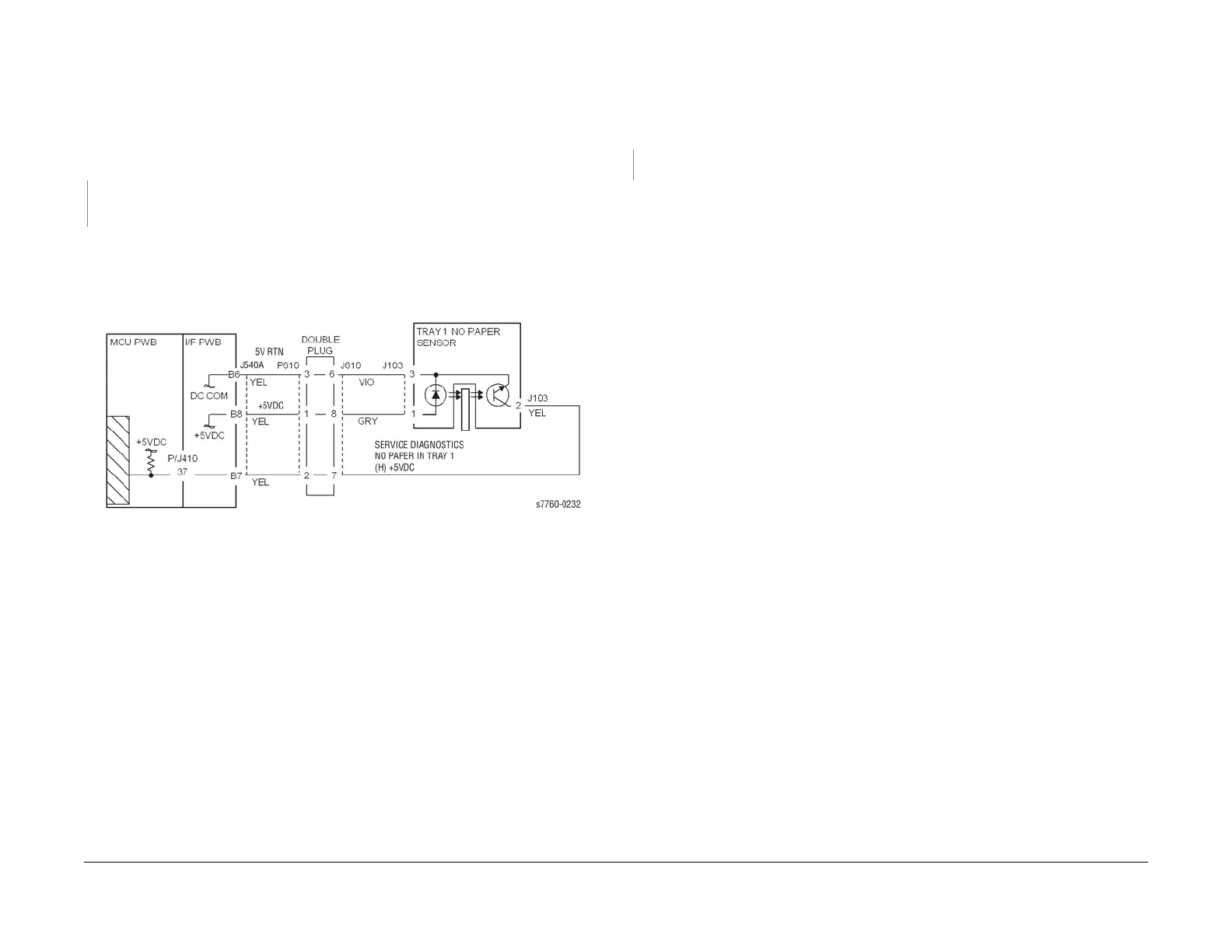
024-954 Tray 1 (MPT) No Paper Sensor
Tray 1 (Bypass) No Paper. Sensor failure.
Procedure
Enter Service Diagnostics Menu: Printer Menu > Troubleshooting > Service Tools > Printer
Status Page > hold the Up and Down buttons simultaneously > Run Service Diagnostics >
OK. Actuate the Tray 1 (MPT) No Paper Sensor (PL 2.12). The display changes.
YN
Check the circuit of the Tray 1 (MPT) No Paper Sensor (Figure 1). Refer to Section 6,
Transmissive Sensor Procedure for troubleshooting procedure.
Ensure that the connectors shown in the circuit diagram (Figure 1) are securely con-
nected and that the wires are not damaged.
Replace the Tray 1 No Paper Sensor (PL 2.12).
If the problem persists, replace the Engine Control Board (MCU PWB) (PL 13.1).
Figure 1 024-954 Tray 1 (MPT) No Paper Sensor
024-958 Tray 1 (MPT) Size Mismatch
The paper in Tray 1 (MPT) does not match the paper size selected.
Procedure
The correct size paper is loaded in Tray 1 (MPT).
YN
Load the correct size paper and return to Service Call Procedures.
Go to RAP 007-274, Tray 1 Paper Size Sensor.

Table of Contents