EasyManua.ls Logo

Micom P634 - Inrush Stabilization (2 Nd Harmonic Restraint)

Micom P634
840 pages
Print Icon
To Next Page IconTo Next Page
To Next Page IconTo Next Page
To Previous Page IconTo Previous Page
To Previous Page IconTo Previous Page
Loading...
64Z8012A
DIFF:
Op.del.,trip sig.PSx
[ * ]
DIFF:
Idiff>(CTS) PSx
or
if
CTS:
Idiff>(CTS)active
= yes
DIFF:
Sat.discr. 1 trigg.
[ 041 115 ]
DIFF:
Sat.discr. 2 trigg.
[ 041 116 ]
DIFF:
Sat.discr. 3 trigg.
[ 041 117 ]
DIFF:
Inrush blk. 1 trigg.
[ 041 118 ]
DIFF:
Inrush blk. 2 trigg.
[ 041 119 ]
DIFF:
Inrush blk. 3 trigg.
[ 041 120 ]
DIFF:
Overflux.bl.1 trigg.
[ 041 121 ]
DIFF:
Overflux.bl.2 trigg.
[ 041 122 ]
DIFF:
Overflux.bl.3 trigg.
[ 041 123 ]
DIFF:
Enabled
[ 041 210 ]
MAIN:
Protection active
306 001
DIFF:
Id,1
303 303
DIFF:
IR,1
303 305
DIFF:
Id,2
303 304
DIFF:
IR,2
303 306
DIFF:
Id,3
303 307
DIFF:
IR,3
303 308
DIFF:
Trip signal
[ 041 075 ]
DIFF:
Trip signal 1
[ 041 002 ]
DIFF:
Trip signal 2
[ 041 003 ]
DIFF:
Trip signal 3
[ 041 004 ]
DIFF:
Id>> triggered
[ 041 221 ]
DIFF:
Meas.system 1 trigg.
[ 041 124 ]
DIFF:
Meas.system 2 trigg.
[ 041 125 ]
DIFF:
Meas.system 3 trigg.
[ 041 126 ]
DIFF:
Id>>> triggered
[ 041 222 ]
DIFF:
Op.mode rush rst.PSx
[ * ]
DIFF:
m1 PSx
[ * ]
DIFF:
m2 PSx
[ * ]
DIFF:
IR,m2 PSx
[ * ]
DIFF:
Idiff>> PSx
[ * ]
DIFF:
Idiff>>> PSx
[ * ]
0: Without
1: Not phase-selective
2: Phase-selective
DIFF:
Idiff> PSx
[ * ]
[ 036 203 ]
0
1
2
Parameter
set 1
set 2
set 3
set 4
DIFF:
IR,m2 PSx
072 147
073 147
074 147
075 147
DIFF:
m2 PSx
072 146
073 146
074 146
075 146
DIFF:
m1 PSx
072 145
073 145
074 145
075 145
DIFF:
Idiff>> PSx
072 143
073 143
074 143
075 143
DIFF:
Idiff>>> PSx
072 144
073 144
074 144
075 144
Parameter
set 1
set 2
set 3
set 4
DIFF:
Idiff>(CTS) PSx
080 000
081 000
082 000
083 000
DIFF:
Idiff> PSx
072 142
073 142
074 142
075 142
DIFF:
Op.mode rush rst.PSx
072 148
073 148
074 148
075 148
DIFF:
Op.del.,trip sig.PSx
010 162
010 163
010 164
010 165
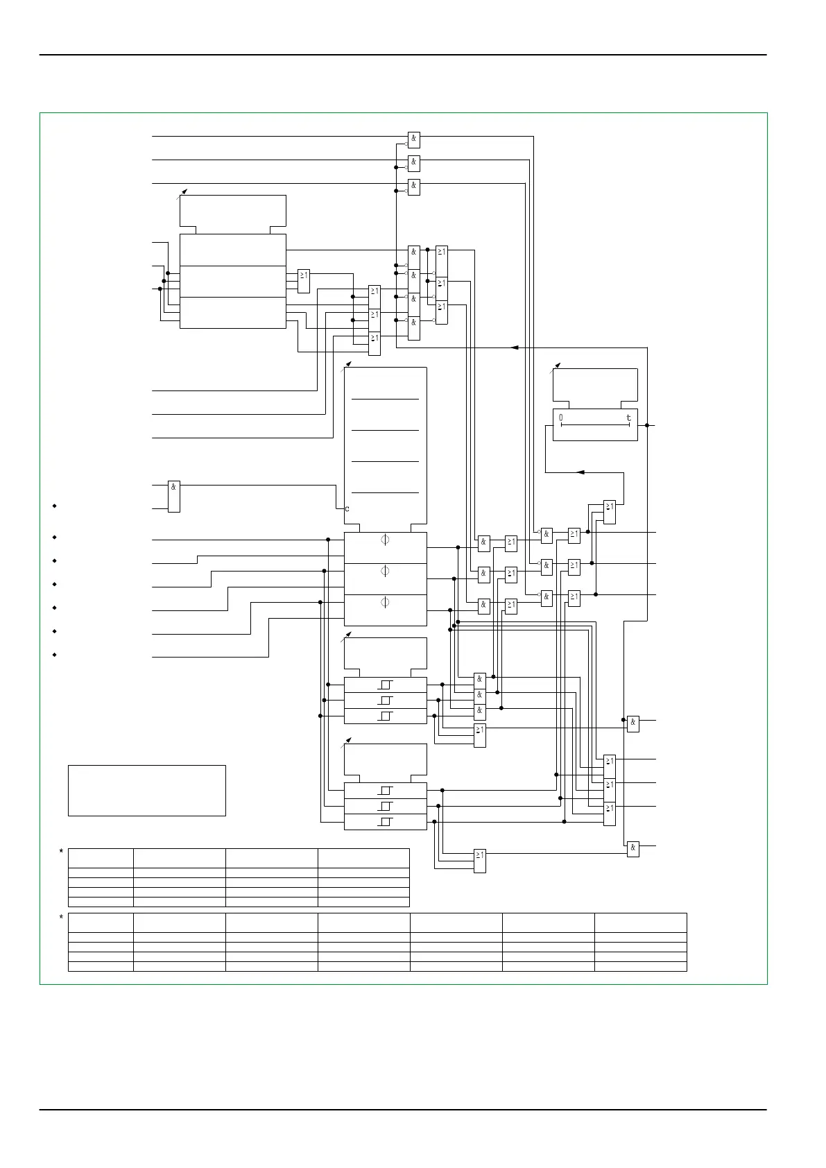
Fig. 3-94: Measuring system of the P634
3.21.7 Inrush Stabilization (2nd Harmonic Restraint)
When an unloaded transformer is connected, the inrush current at unfavorable
switching instants such as for voltage zero, may have values that exceed the
P634
3 Operation
3-136 P634/EN M/R-42-A // P634311653

Table of Contents

Related product manuals