EasyManua.ls Logo

Micom P634 - Page 214

Micom P634
840 pages
Print Icon
To Next Page IconTo Next Page
To Next Page IconTo Next Page
To Previous Page IconTo Previous Page
To Previous Page IconTo Previous Page
Loading...
64Z8924B
DTOC1:
Enabled
[ 035 102 ]
MAIN:
Protection active
MAIN:
Dynam. param. active
[ 040 090 ]
&
IN,y
c
c
&
&
DTOC1:
IN> dynamic PSx
[ * ]
DTOC1:
IN> PSx
[ * ]
DTOC1:
Meas.value I/IN> PSx
[ * ]
c
c
&
&
DTOC1:
IN>> dynamic PSx
[ * ]
DTOC1:
IN>> PSx
[ * ]
DTOC1:
Meas.val. I/IN>> PSx
[ * ]
c
c
&
&
DTOC1:
IN>>> dynamic PSx
[ * ]
DTOC1:
IN>>> PSx
[ * ]
DTOC1:
Meas.val.I/IN>>> PSx
[ * ]
DTOC1:
Block tim.st. IN PSx
[ * ]
1
0
0: Without
1: For single-ph. start
=1
DTOC1:
Starting C
[ 035 106 ]
DTOC1:
Starting B
[ 035 105 ]
DTOC1:
Starting A
[ 035 104 ]
&
2
2: For multi-ph. start.
2
&
1
DTOC1:
tIN> PSx
[ * ]
c
0 t
1
DTOC1:
Block. tIN> EXT
[ 035 123 ]
DTOC1:
Starting IN>
[ 035 111 ]
DTOC1:
tIN> elapsed
[ 035 117 ]
&
DTOC1:
Trip signal tIN>
[ 035 126 ]
DTOC1:
tIN>> PSx
[ * ]
c
0 t
1
DTOC1:
Block. tIN>> EXT
[ 035 124 ]
DTOC1:
Starting IN>>
[ 035 112 ]
DTOC1:
tIN>> elapsed
[ 035 118 ]
&
DTOC1:
Trip signal tIN>>
[ 035 130 ]
DTOC1:
tIN>>> PSx
[ * ]
c
0 t
1
DTOC1:
Starting IN>>>
[ 035 113 ]
DTOC1:
tIN>>> elapsed
[ 035 119 ]
&
DTOC1:
Trip signal tIN>>>
[ 035 131 ]
DTOC1:
Block. tIN>>> EXT
[ 035 125 ]
1
DTOC1:
Starting N
[ 035 107 ]
DTOC1:
Gen.starting modePSx
[ * ]
1: With start. IN/Ineg
Parameter
set 1
set 2
set 3
set 4
DTOC1:
Block tim.st. IN PSx
076 067
077 067
078 067
079 067
DTOC1:
Gen.starting modePSx
076 066
077 066
078 066
079 066
DTOC1:
tIN> PSx
076 060
077 060
078 060
079 060
DTOC1:
Meas.value I/IN> PSx
060 002
060 003
060 004
060 005
DTOC1:
IN> PSx
076 054
077 054
078 054
079 054
DTOC1:
IN> dynamic PSx
076 154
077 154
078 154
079 154
Parameter
set 1
set 2
set 3
set 4
DTOC1:
tIN>> PSx
076 061
077 061
078 061
079 061
DTOC1:
Meas.val. I/IN>> PSx
060 006
060 007
060 008
060 009
DTOC1:
IN>> PSx
076 055
077 055
078 055
079 055
DTOC1:
IN>> dynamic PSx
076 155
077 155
078 155
079 155
DTOC1:
tIN>>> PSx
076 062
077 062
078 062
079 062
DTOC1:
Meas.val.I/IN>>> PSx
060 010
060 011
060 012
060 013
Parameter
set 1
set 2
set 3
set 4
DTOC1:
IN>>> PSx
076 056
077 056
078 056
079 056
DTOC1:
IN>>> dynamic PSx
076 156
077 156
078 156
079 156
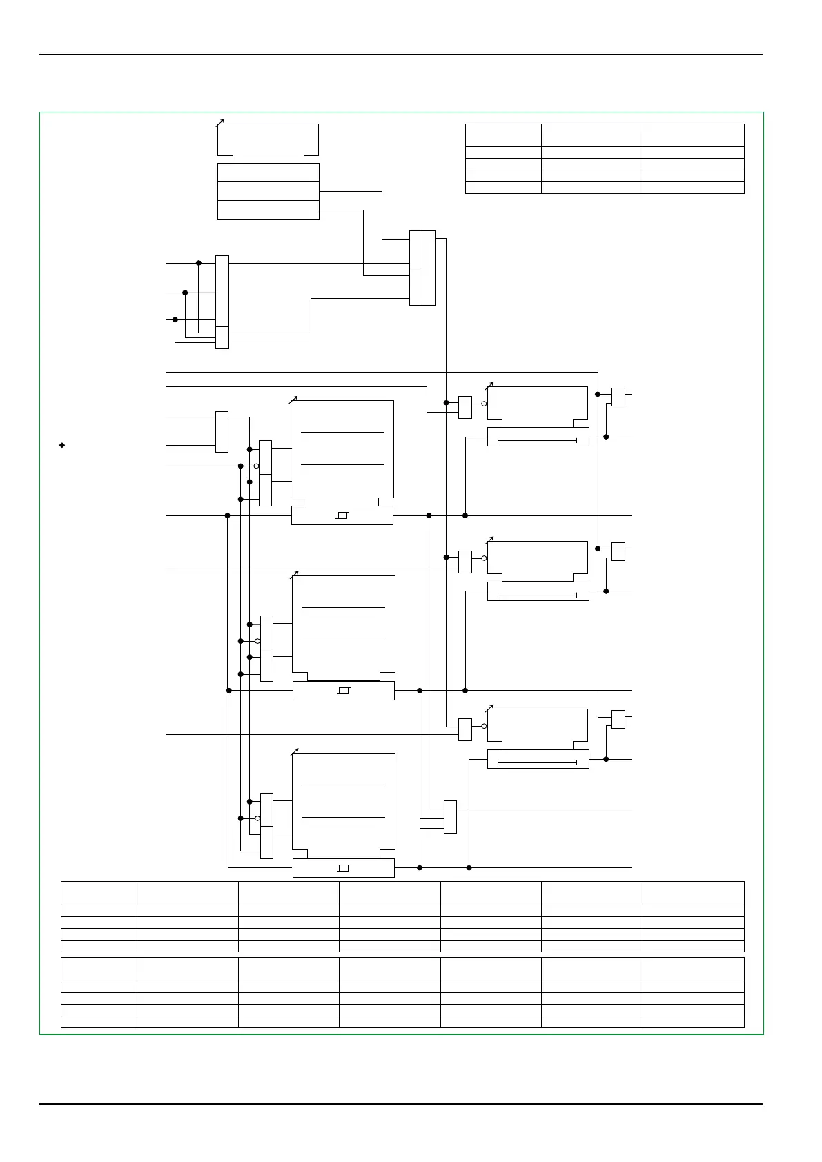
Fig. 3-111: Residual current stages.
P634
3 Operation
3-158 P634/EN M/R-42-A // P634311653

Table of Contents

Related product manuals