EasyManua.ls Logo

Micom P634 - Page 265

Micom P634
840 pages
Print Icon
To Next Page IconTo Next Page
To Next Page IconTo Next Page
To Previous Page IconTo Previous Page
To Previous Page IconTo Previous Page
Loading...
&
63Z9002A
CBF_1:
CB pos. implausible
[ 038 210 ]
1
Signal 1
Signal 2
Selected signals
CBF_1:
Fct.assignm. CBAux.
[ 022 159 ]
m out of n
Signal 3
> S
> R
1 1
1
&
&
CBF_1:
Current flow N
[ 038 235 ]
1
MAIN:
CB1 open 3p EXT
[ 031 028 ]
MAIN:
CB1 closed 3p EXT
[ 036 051 ]
1
&
> S
> R
1 1
1
CBF_1:
Startup 3p
[ 038 211 ]
0: No
CBF_1:
Start with man. trip
[ 022 154 ]
1: Yes
0
1
&
&
MAIN:
Trip cmd. blocked
[ 021 013 ]
MAIN:
Gen. trip signal 1
[ 036 005 ]
MAIN:
Manual trip signal
[ 034 017 ]
&
1
Address
INP:
Fct. assignm. U xxx
[ xxx yyy ]
U x01
U x02
U x03
U xxx
038 209
CBF_1:
Start enable EXT
[ 038 209 ]
CBF_1:
Start 3p EXT
[ 038 205 ]
&
&
1
CBF_1:
Fct.assign. starting
[ 022 202 ]
Gen.trip signal 1
Gen.trip signal 2
Gen.trip signal 3
Gen.trip signal 4
MAIN:
Gen. trip signal 2
[ 036 023 ]
MAIN:
Gen. trip signal 3
[ 036 108 ]
MAIN:
Gen. trip signal 4
[ 036 109 ]
&
&
&
& 1
1
1
> S
> R
1 1
1
&
CBF_1:
I<
[ 022 160 ]
IA
IB
IC
&
&
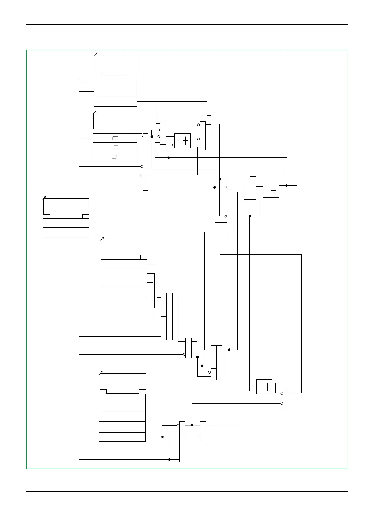
Fig. 3-163: Startup of the circuit breaker failure protection
3 Operation
P634
P634/EN M/R-42-A // P634311653 3-209

Table of Contents

Related product manuals