EasyManua.ls Logo

Motorola MPC823e - Page 111

Motorola MPC823e
1353 pages
Print Icon
To Next Page IconTo Next Page
To Next Page IconTo Next Page
To Previous Page IconTo Previous Page
To Previous Page IconTo Previous Page
Loading...
Clocks and Power Control
MOTOROLA
MPC823e REFERENCE MANUAL
5-11
CLOCKS AND POWER
5
CONTROL
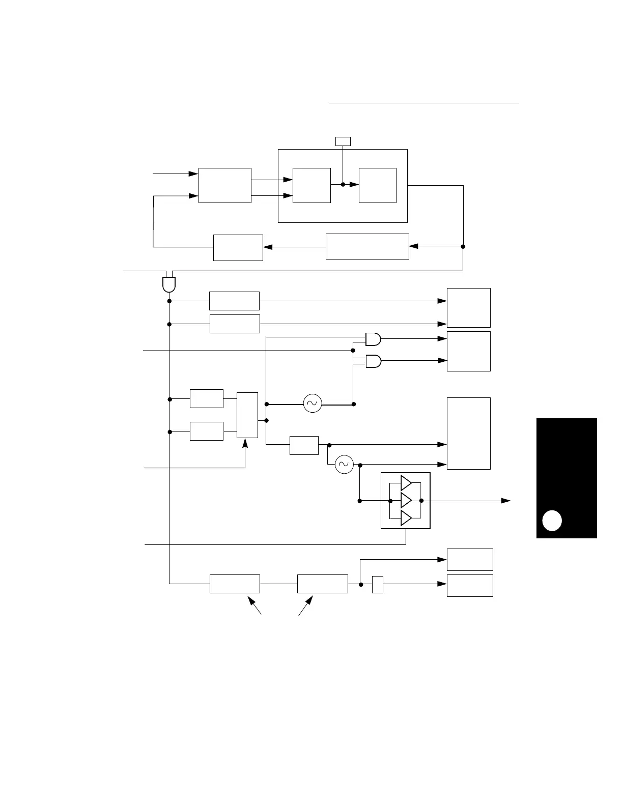
Figure 5-3. Clock Module Diagram
VDDSYN / VSSSYN
PHASE
COMPARATOR
MULTIPLICATION FACTOR
MF[0:11]
XFC
OSCCLK
UP
DOWN
VCOOUT
FEEDBACK
CLOCK
DELAY
CHARGE
PUMP
VCO
DFSYNC
DFBRG
DFNH
DFNL
DFLCD DFALCD
2:1
MUX
EBDF
CPM
CORE
UPM,
EXTERNAL
LCD/VIDEO
CONTROLLER
LCD PANEL
SYNCCLK
BRGCLK
GCLK1C
GCLK2C
GCLK2
GCLK1_50
GCLK2_50
CLKOUT
LCDCLK
LCDCLK50
DIVISION FACTOR TOTAL LESS THAN 64
LOW-POWER MODE
PHASE
PHASE
BUS
INTERFACE
NORMAL MODES
NORMAL OR
DOZE MODE
COM[0:1]
PCMCIA,
GCLK1

Table of Contents

Related product manuals