EasyManua.ls Logo

Omron NX Series - Page 143

Omron NX Series
464 pages
Print Icon
To Next Page IconTo Next Page
To Next Page IconTo Next Page
To Previous Page IconTo Previous Page
To Previous Page IconTo Previous Page
Loading...
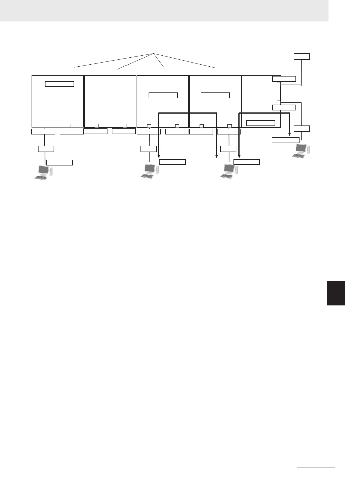
192.168.20.1 192.168.11.1
192.168.21.1
192.168.10.1
192.168.250.1
192.168.251.1
192.168.40.100
PC1
192.168.40.1
192.168.41.1
192.168.30.1
192.168.31.1
192.168.20.100 192.168.11.100
192.168.251.100
PC2
PC3
PC4
FTP server
CPU Unit
Hub
Hub
NX-series EtherNet/IP Unit
Unit No. 4 Unit No. 3 Unit No. 2 Unit No. 1
Port 1
Port 2
Hub Hub Hub
Port 1 Port 2 Port 2 Port 2 Port 2Port 1 Port 1 Port 1
IP Forward: Use
IP Forward: Use IP Forward: Use
IP Forward: Use
8 TCP/IP Functions
8-25
NX-series EtherNet/IP Unit User's Manual (W627)
8-5 Port Forward via NX-series EtherNet/IP Units
8
8-5-3 Port Forward Between CPU Unit and NX-series EtherNet/IP Unit or
Between EtherNet/IP Ports on NX-series EtherNet/IP Units

Table of Contents

Other manuals for Omron NX Series

Related product manuals