EasyManua.ls Logo

Siemens 7SC80 - Page 602

Siemens 7SC80
782 pages
Print Icon
To Next Page IconTo Next Page
To Next Page IconTo Next Page
To Previous Page IconTo Previous Page
To Previous Page IconTo Previous Page
Loading...
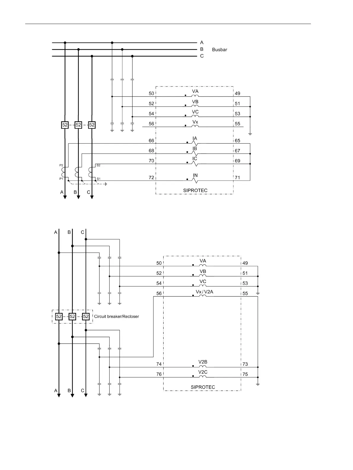
[anschl-3-stromwdl-3-spgwdl-kapazitiv-110220, 1, en_US]
Figure C-6
Transformer connections to three current transformers and three voltage transformers –
capacitive
[7SC803_conn-example_6 PT_capacitive, 1, en_US]
Figure C-7
Transformer connections to three current transformers and six voltage transformers – capaci-
tive
Connection Examples
C.1 Connection Examples for Current and Voltage Transformers
602 SIPROTEC Compact, 7SC80, Manual
E50417-G1140-C486-A8, Edition 07.2017

Table of Contents

Related product manuals