EasyManua.ls Logo

Xerox Phaser 7760 - Page 360

Xerox Phaser 7760
564 pages
Print Icon
To Next Page IconTo Next Page
To Next Page IconTo Next Page
To Previous Page IconTo Previous Page
To Previous Page IconTo Previous Page
Loading...
January 2010
2-324
Phaser 7760 Color Laser Printer
012-946
Revised
Status Indicator RAP’s
012-946 Top Tray Full
The Top Tray Full Sensor was turned On for 10 seconds continuously.
Initial Actions
Check the Top Tray Full Sensor for improper installation.
Check the Top Tray Full Sensor connectors for connection failure.
Check the Top Tray Full Sensor Actuator for deformation and operation failure.
Procedure
Enter Service Diagnostics Menu: Printer Menu > Troubleshooting > Service Tools > Printer
Status Page > hold the Up and Down buttons simultaneously > Run Service Diagnostics >
OK. Actuate the Top Tray Full Sensor. (PL 21.11) The display changes.
YN
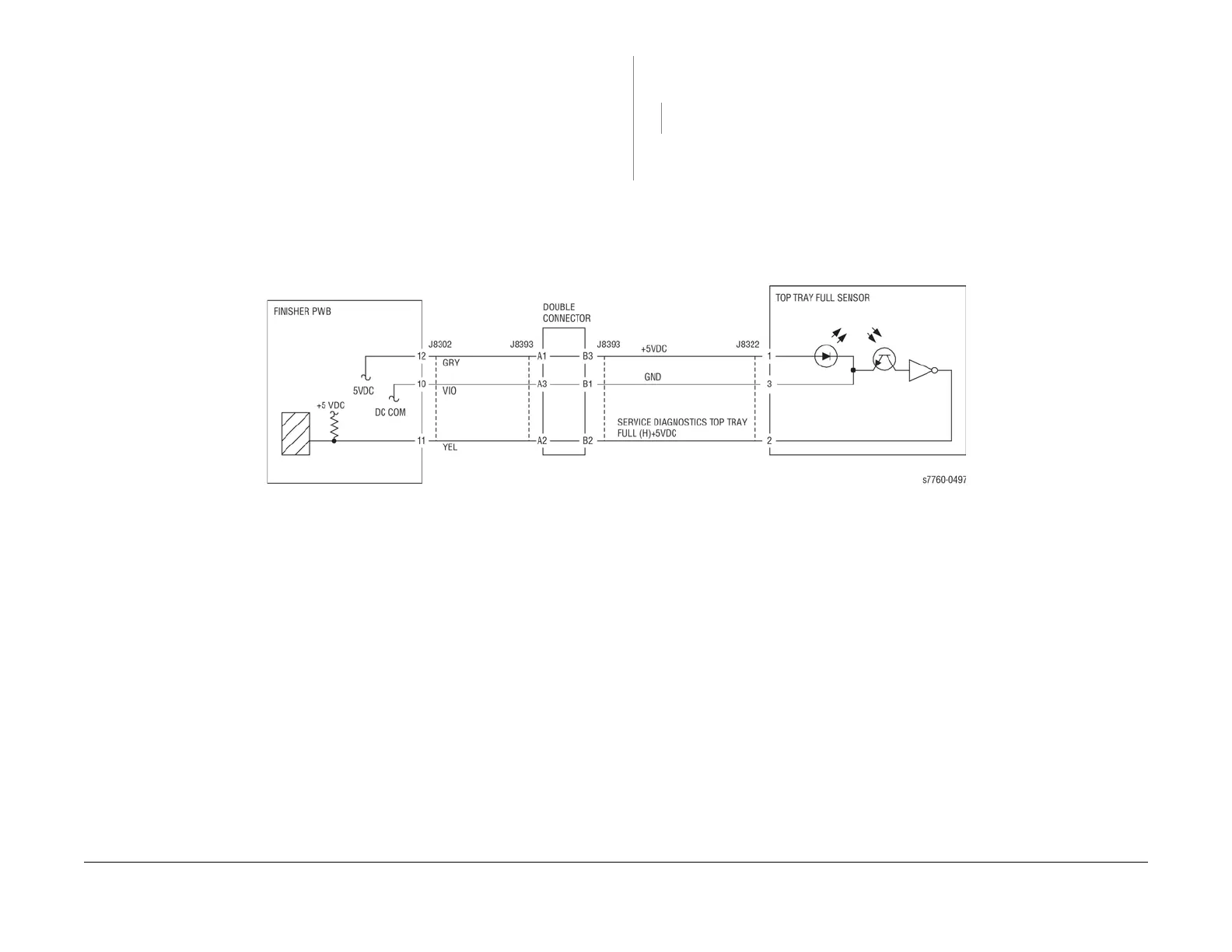
Check continuity between the Top Tray Full Sensor and Finisher PWB (Figure 1). The
continuity check is OK.
YN
Repair the open circuit or short circuit.
Replace the Top Tray Full Sensor (PL 21.11). If the problem continues, replace the Fin-
isher PWB (PL 21.12).
If the problem continues, replace the Finisher PWB (PL 21.12).
Figure 1 012-946 Top Tray Full Sensor

Table of Contents