EasyManua.ls Logo

Xerox Phaser 7760 - Page 396

Xerox Phaser 7760
564 pages
Print Icon
To Next Page IconTo Next Page
To Next Page IconTo Next Page
To Previous Page IconTo Previous Page
To Previous Page IconTo Previous Page
Loading...
January 2010
2-360
Phaser 7760 Color Laser Printer
024-950, 024-951
Revised
Status Indicator RAP’s
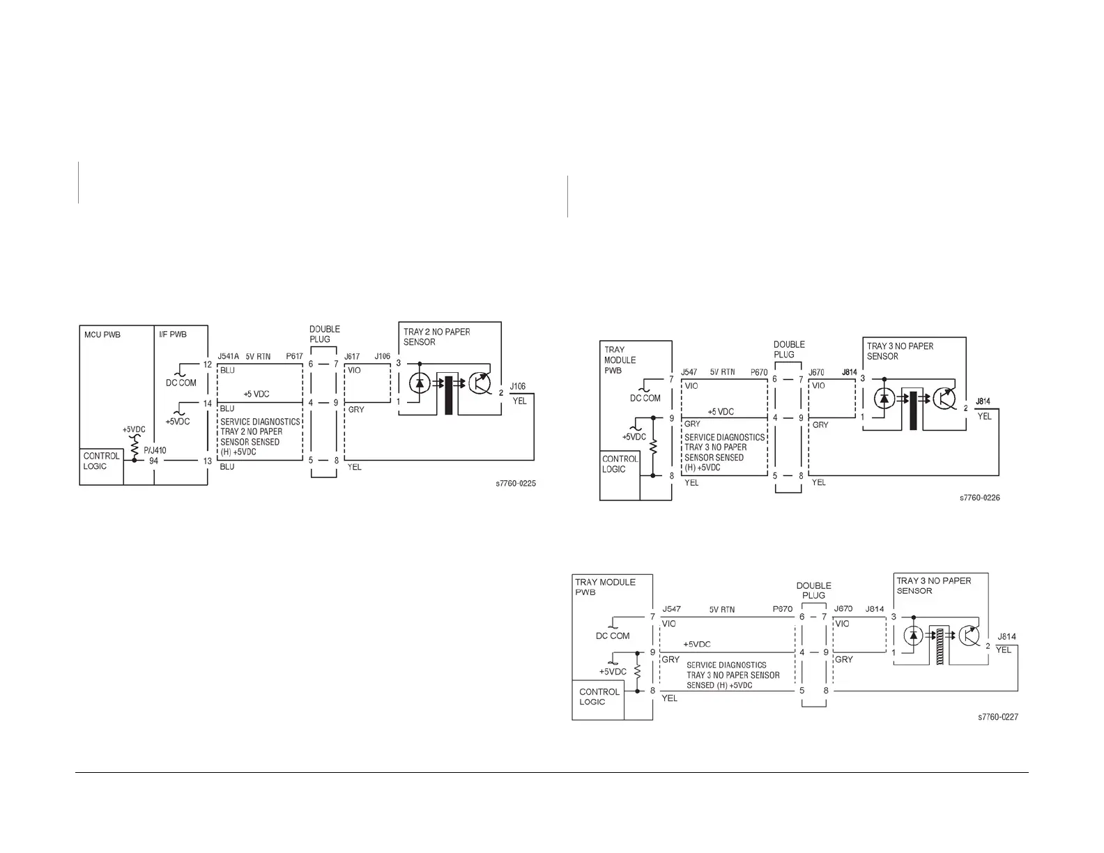
024-950 Tray 2 No Paper Sensor
Tray 2 No Paper Sensor failure.
Procedure
Remove Tray 2. Enter Service Diagnostics Menu: Printer Menu > Troubleshooting > Service
Tools > Printer Status Page > hold the Up and Down buttons simultaneously > Run Service
Diagnostics > OK. Actuate Tray 2 No Paper Sensor (PL 2.4). The display changes.
YN
Check the circuit of the Tray 2 No Paper Sensor (Figure 1). Refer to Section 6, Transmis-
sive Sensor Procedure for troubleshooting procedure.
•Go to RAP 007-281 (Tray 2, 3, 4, 5) Lift Failure) and check the circuit of the Tray 2 Level
Sensor.
Ensure that the connectors shown in the circuit diagram (Figure 1) are securely con-
nected and that the wires are not damaged.
Replace the Tray 2 No Paper Sensor (PL 2.4).
If the problem persists, replace the Engine Control Board (MCU PWB) (PL 13.1).
Figure 1 024-950 Tray 2 No Paper Sensor
024-951 Tray 3 No Paper Sensor
Tray 3 No Paper Sensor failure.
Procedure
Remove Tray 3. Enter Service Diagnostics Menu: Printer Menu > Troubleshooting > Service
Tools > Printer Status Page > hold the Up and Down buttons simultaneously > Run Service
Diagnostics > OK. Actuate the Tray 3 No Paper Sensor (TTM or - 3TM). The display
changes.
YN
Check the circuit of the Tray 3 No Paper Sensor (Figure 1 - TTM or Figure 2 - 3TM). Refer
to Section 6, Transmissive Sensor Procedure for troubleshooting procedure.
Press Stop.
Go to the 007-281 RAP and check the circuit of the Tray 3 No Paper Sensor (PL 2.4).
Ensure that the connectors shown in the circuit diagram (Figure 1 - TTM or Figure 2 -
3TM) are securely connected and that the wires are not damaged.
Replace the Tray 3 No Paper Sensor (PL 2.4).
If the problem persists, replace the Tray Module PWB (PL 16.15 - TTM or PL 15.9 - 3TM).
Figure 1 024-951Tray 3 No Paper Sensor (TTM)
Figure 2 024-951 Tray 3 No Paper Sensor (3TM)

Table of Contents