EasyManua.ls Logo

Aeonmed Aeon8800A - Schematic Diagram of the Electrical System; Technical Specification and Working Principal

Aeonmed Aeon8800A
183 pages
Print Icon
To Next Page IconTo Next Page
To Next Page IconTo Next Page
To Previous Page IconTo Previous Page
To Previous Page IconTo Previous Page
Loading...
9.Technical data
137
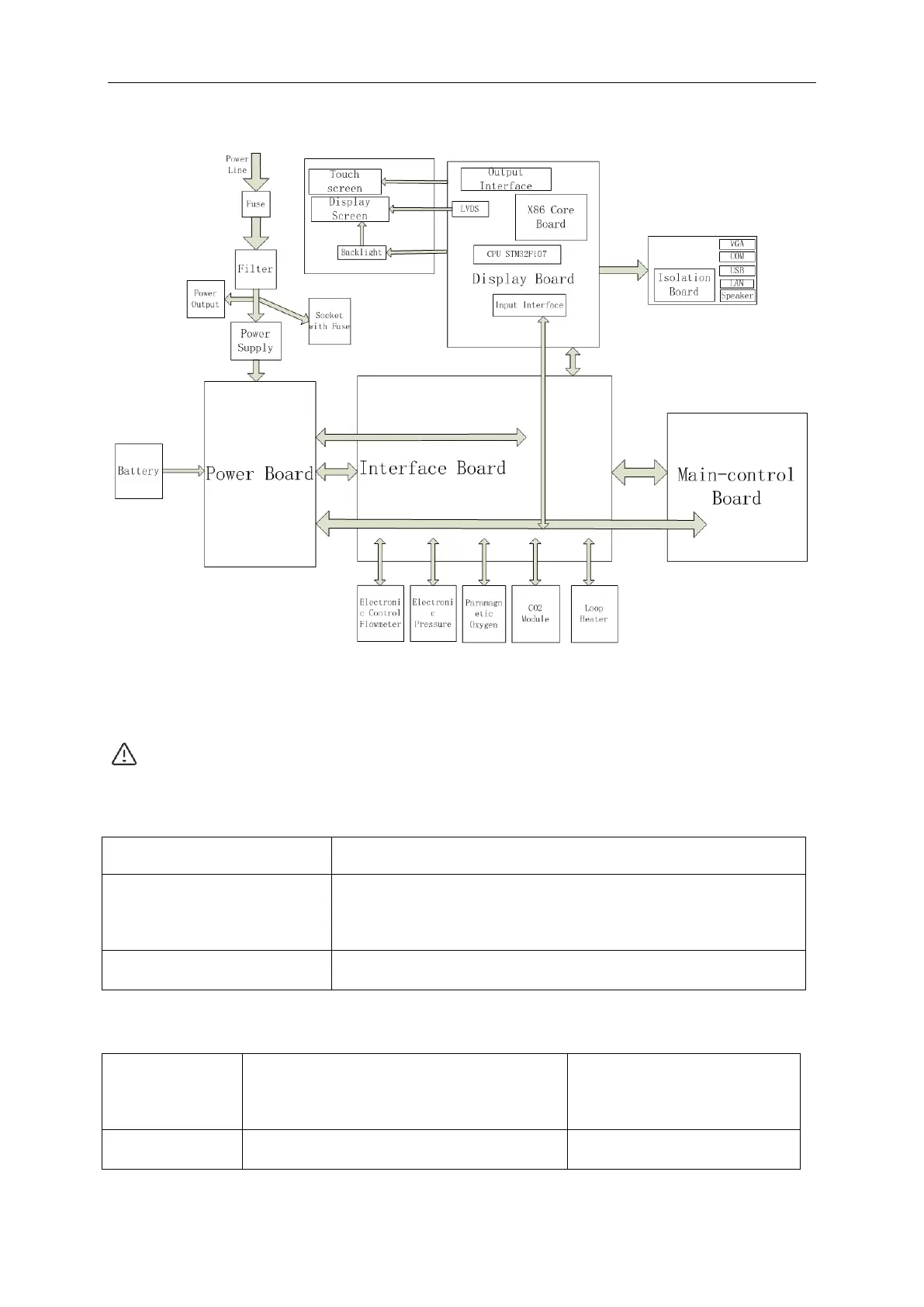
9.2. Schematic diagram of the electrical system
Figure 9-2 electrical system
9.3. Technical specification and working principal
WARNING: All system gas supplies should be medical degree.
Table 9-1 Gas Supply
Pipeline Gas
O
2
, N
2
O, AIR
Pipeline Connection
DISS-male, DISS-female, NISTISO 5359.
Connectors for each of the gas cannot be interchanged.
Pipeline Input Pressure
280kPa -600kPa2.8-6bar
Table 9-2 Flow Speed
Gas
Range
thin flow tube
Range
thick flow tube
O
2
0.051L/min
1.110L/min

Table of Contents