EasyManua.ls Logo

Alliance Laundry Systems FLW1526C - Page 186

Alliance Laundry Systems FLW1526C
255 pages
Print Icon
To Next Page IconTo Next Page
To Next Page IconTo Next Page
To Previous Page IconTo Previous Page
To Previous Page IconTo Previous Page
Loading...
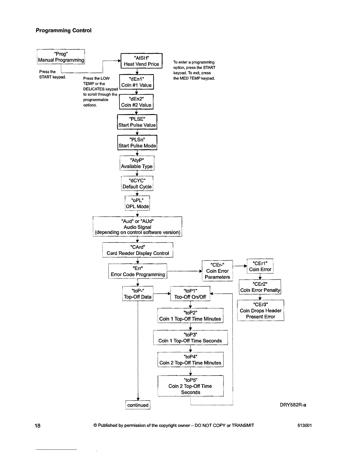
Programming
Control
~
"Prog"
IManual Programming
Press the L
_____
--'
I
START keypad.
TEMP
or
the
DELICATES keypad
1....-_...,....._--'
to
scroll through the
.--_...L-_-..,
programmable
Press the LOW
options.
To
enter a programming
option, press the START
keypad.
To
exit, press
the MED TEMP keypad.
r "Audit
or
"AUd"
I Audio Signal
i (depending on control software version)
"CArd"
Card Reader Display Control
"toP2"
"CEr-"
Coin
Error
Coin 1 Top-Off Time Minutes
''toP3''
Coin
1 Top-Off Time Seconds
''toP4''
Coin 2 Top-Off Time Minutes
''toP5''
Coin 2 Top-Off Time
Seconds
"CEr3"
I
ICoin Drops Header I
Present Error
DRY582R-a
18
@ Published
by
pennission
of
the copyright owner -
DO
NOT
COpy
or
TRANSMIT
513001

Table of Contents

Related product manuals