EasyManua.ls Logo

Alpha 6000 - Wiring Method 2 of DO as Switching Output; Wiring Method 1 of DO as Pulse Output

Alpha 6000
219 pages
Print Icon
To Next Page IconTo Next Page
To Next Page IconTo Next Page
To Previous Page IconTo Previous Page
To Previous Page IconTo Previous Page
Loading...
Chapter 2 Installation and Wiring
30
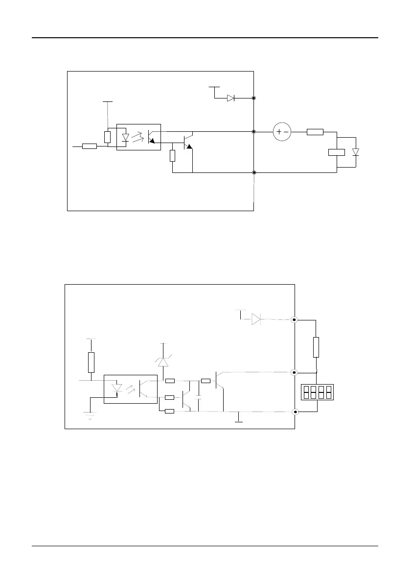
2)Multi-function output terminals D0 as switching output can also use the external
9~30V power supply and the wiring method is shown in Figure 2-27.
R
relay
DO
COM
5V
24V
DC9~30V
Fig. 2-27 Wiring method 2 of DO as switching output
3)Multi-function output terminals / Pulse output terminal DO as pulse output can use the
internal 24V power supply and the wiring is shown in Figure 2-28.
Fig. 2-28 Wiring method 1 of DO as pulse output
+24V
24V
4.7K
DO
COM
+5V
+24V
Digital
frequency meter

Table of Contents

Related product manuals