EasyManua.ls Logo

Calrec SIGMA - INPUT AND OUTPUT CONTROLS (continued); Direct Outputs; Channel and Group Inserts

Calrec SIGMA
174 pages
Print Icon
To Next Page IconTo Next Page
To Next Page IconTo Next Page
To Previous Page IconTo Previous Page
To Previous Page IconTo Previous Page
Loading...
CALREC Putting Sound in the Picture 35
Direct Outputs
Ports can be connected to channel and
group direct outputs, first by selecting
PORT1 or PORT2, and using the rotary
control and ON button to choose and
select ports. (Two ports can be connected
to each direct output).
When scrolling through the lists of direct
outputs, those that are in use will display
“IN USE” when the pot switch is relelased.
Direct output port assignment can also be
done using the I/O screens.
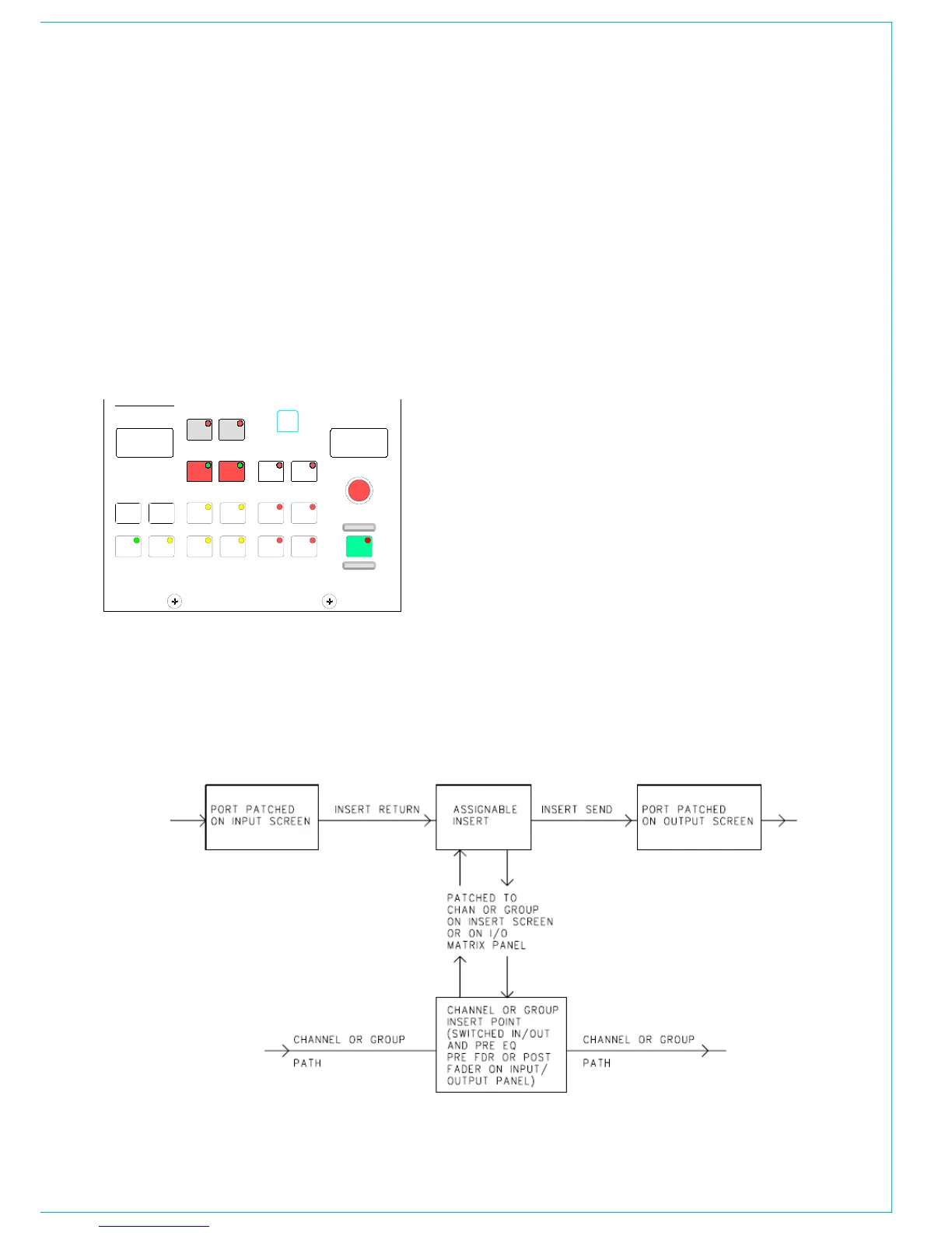
Channel and Group Inserts
The system provides a pool of assignable
inserts which can be used in the stereo
and mono channels and groups. In
addition, the main outputs have their own
dedicated inserts.
Assignable inserts are designed to be pre-
connected to send and return ports which
are in turn pre-wired to insertable devices
or to an insert patchbay (normally there
would be some assignable inserts of each
type). The I/O screens allow send and
return ports to be set up for the assignable
inserts.
Pressing the INSERT button allows the
rotary control and ON button to control
assignment of inserts to channels and
groups. This can also be done using the
Insert screen. The insert is then patched in
and out of the channel or group path using
the buttons on the Input/Output panel.
To facilitate the assignment of these
inserts, the system allows the user to
label them, in a similar way to how the
Ports are labelled. The same rules also
apply, including the exception that inserts
dedicated to mono devices can be marked
as such. The assignable inserts can be
divided into up to lists in a similar way to
input and output ports. This separates
them for selection on the pot-switch.
TONE ALL
TRACK OUTPUT
TRACK ROUTING/SEL
1 32 4 5 6
7 8 9 10 11 12
13 14 15 16 17 18
AFL
RY5586
PRE
EQ
PAN
FDR
PRE
MONO
17 - 5.0
OFF
1 2
I/O MATRIX
A
<
B
>
>>
< >
INPUT
INSERT KEY
DIRECT O/P
PORT/No.
GROUP SURR
STEREO
CHANNEL
MONO
ON
I/P LABEL
FADER
EXEC
MOVE PATH
PORT
1
PORT
2
TO
FADER
FDR19A
VOC 1 M 23LR
SEL PORT/No.PATH TYPE
EXECCLR
CLEAR CHANNEL
TB
19 20 21 22 23 24
25 2726 28 29 30
31 32 33 34 35 36
37 38 39 40 41 42
43 44 45 46 47 48
GROUP
1 2 3 4
5 6 7 8
M1 M2
S1 S2
CHANNEL/GROUP
TO TRACKS
MAIN
ROUTING
SEL
CHANNEL
TRACK
OUTPUT
FROM FADER

Table of Contents

Other manuals for Calrec SIGMA