EasyManua.ls Logo

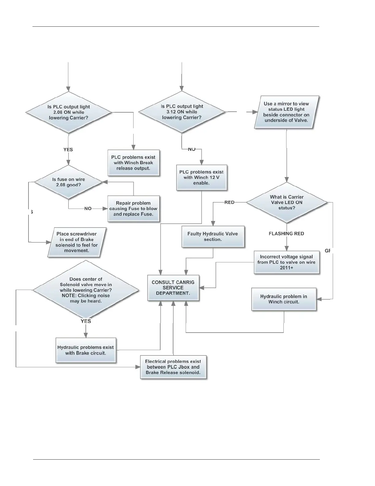
Canrig PC3000 - Carrier Will Not Operate in the Down Direction (Page 2 of 2)From Page 1 A. From Page 1 B.NOYES

Default Icon
428 pages
Print Icon
To Next Page IconTo Next Page
To Next Page IconTo Next Page
To Previous Page IconTo Previous Page
To Previous Page IconTo Previous Page
Loading...
PC3000 with 26" Deck (PC3000-26) User’s Manual
6-30 Document ID 13-003 v 2.0
Carrier Will Not Operate in the Down Direction (Page 2 of 2)
From Page 1 B.From Page 1 A.
NO
YES
YES
NO
RED
FLASHING RED
YES
GREEN
YES
NO
NO

Table of Contents

Related product manuals