EasyManua.ls Logo

Canrig PC3000 - Hydraulic Pump Motor Starts But Turns Off after Two Seconds

Default Icon
428 pages
Print Icon
To Next Page IconTo Next Page
To Next Page IconTo Next Page
To Previous Page IconTo Previous Page
To Previous Page IconTo Previous Page
Loading...
Maintanance, Service, and Troubleshooting
Canrig Drilling Technology Ltd. 6-45
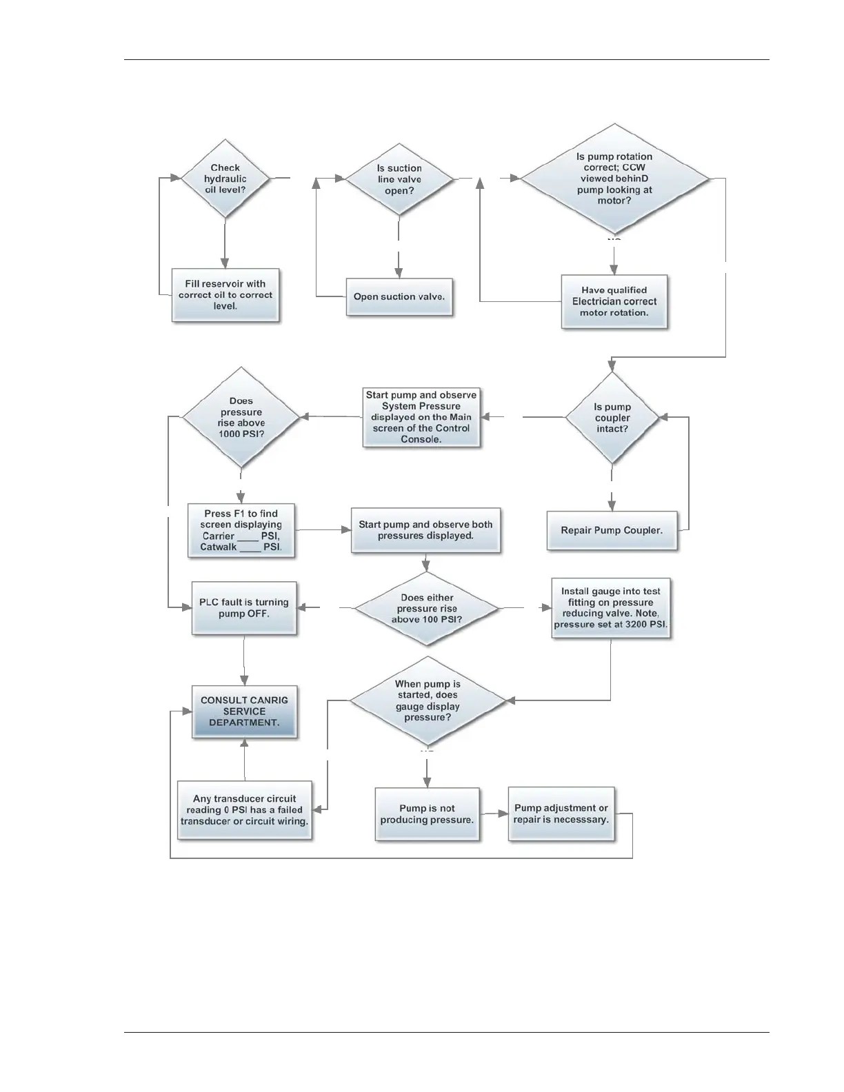
Hydraulic Pump Motor Starts But Turns Off after Two Seconds
FULL
OPEN
NO
YES
NO
CLOSED
NO
YES
YES
NO
NO
YES
LOW
YES

Table of Contents

Related product manuals