EasyManua.ls Logo

Canrig PC3000 - Hot Hydraulic Oil Alarm (Page 2 of 2)

Default Icon
428 pages
Print Icon
To Next Page IconTo Next Page
To Next Page IconTo Next Page
To Previous Page IconTo Previous Page
To Previous Page IconTo Previous Page
Loading...
PC3000 with 26" Deck (PC3000-26) User’s Manual
6-44 Document ID 13-003 v 2.0
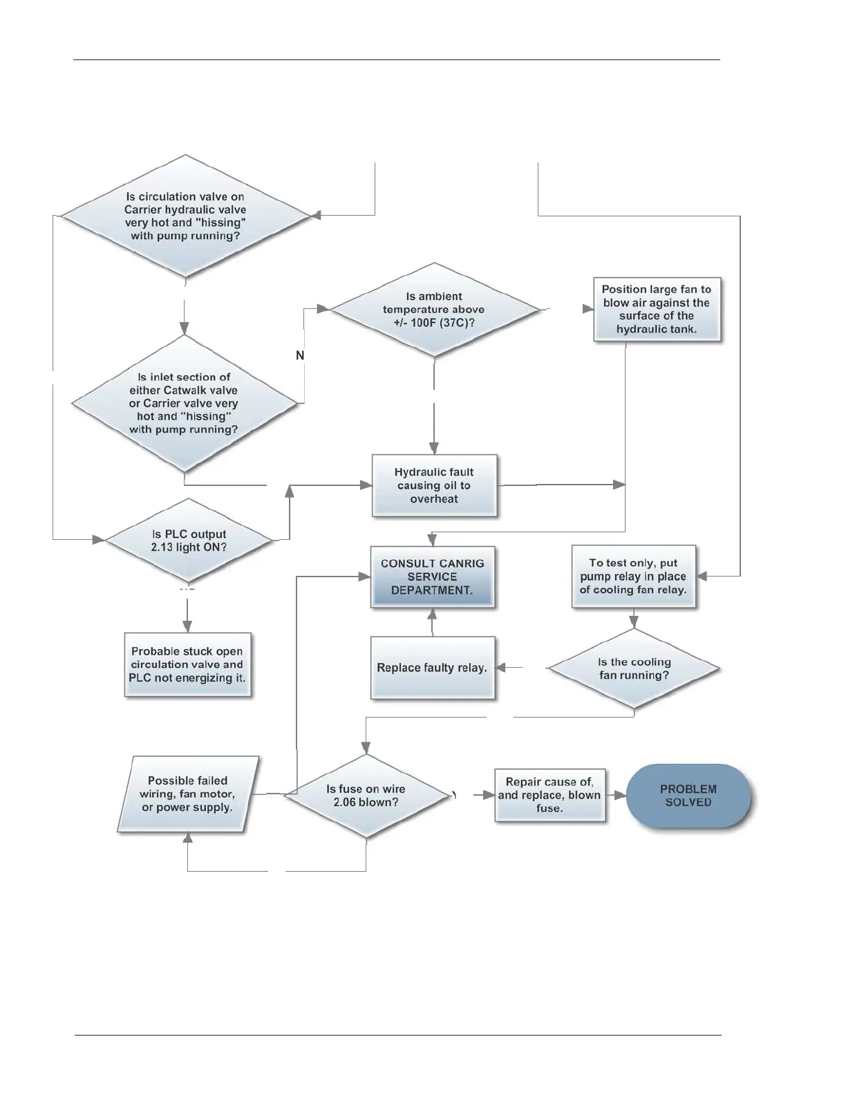
Hot Hydraulic Oil Alarm (Page 2 of 2)
YES
NO
NO
YES
From Page 1 A. From Page 1 B.
NO
NO
YES
YES
YES
NO
NO

Table of Contents

Related product manuals