EasyManua.ls Logo

Canrig PC3000 - Carrier Will Not Operate Up or Down (Page 2 of 2)

Default Icon
428 pages
Print Icon
To Next Page IconTo Next Page
To Next Page IconTo Next Page
To Previous Page IconTo Previous Page
To Previous Page IconTo Previous Page
Loading...
PC3000 with 26" Deck (PC3000-26) User’s Manual
6-28 Document ID 13-003 v 2.0
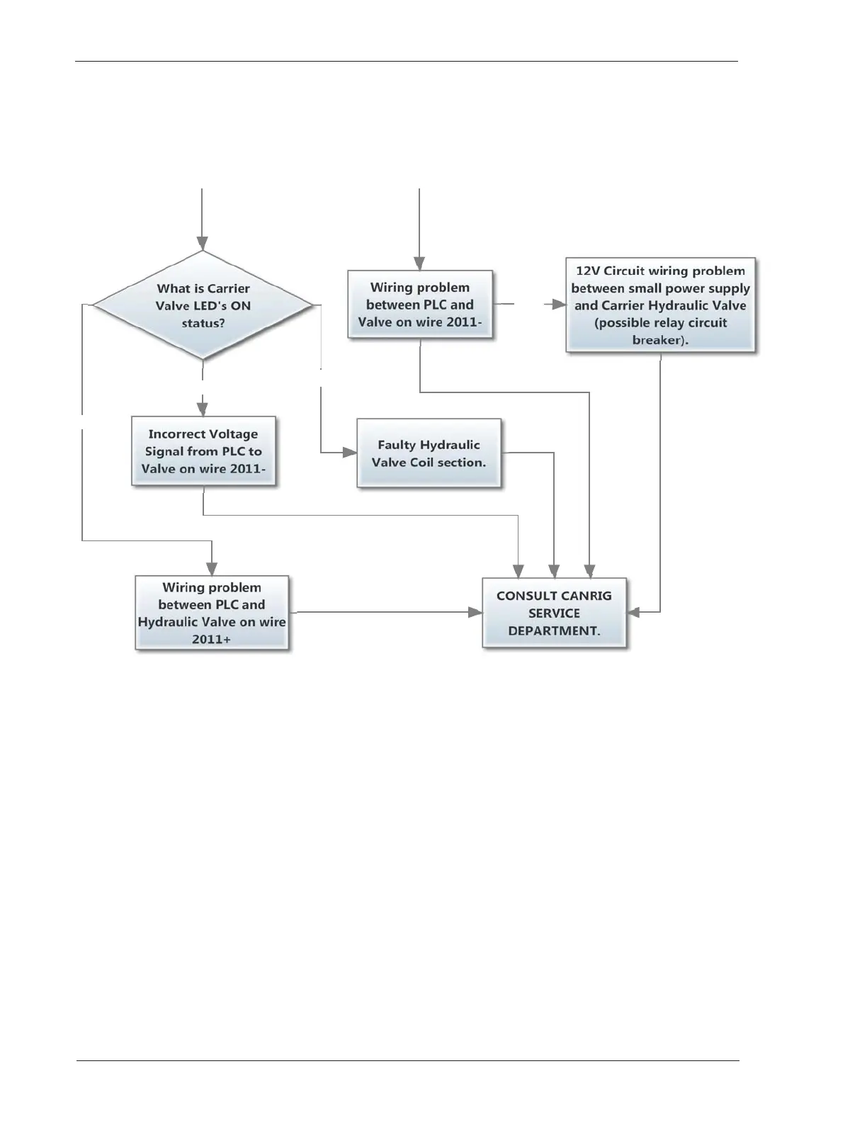
Carrier Will Not Operate Up or Down (Page 2 of 2)
RED
From Page 2 B.From Page 2 A.
GREEN
OR
FLASHING RED

Table of Contents

Related product manuals