EasyManua.ls Logo

Grandstream Networks UCM6100 Series - Figure 56: UCM6100 Zero Config

Grandstream Networks UCM6100 Series
418 pages
Print Icon
To Next Page IconTo Next Page
To Next Page IconTo Next Page
To Previous Page IconTo Previous Page
To Previous Page IconTo Previous Page
Loading...
P a g e | 105
UCM6100 Series User Manual
Version 1.0.18.13
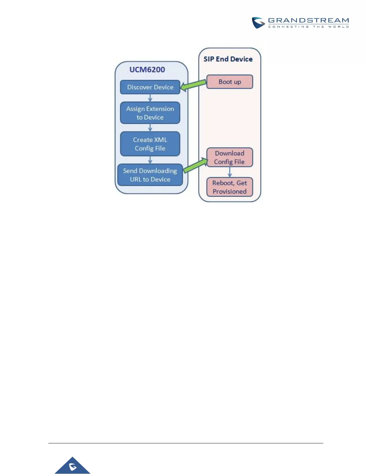
Figure 56: UCM6100 Zero Config
SIP SUBSCRIBE
When the phone boots up, it sends out SUBSCRIBE to a multicast IP address in the LAN. The UCM6100
discovers it and then sends a NOTIFY with the XML config file URL in the message body. The phone will
then use the path to download the config file generated in the UCM6100 and take the new configuration.
DHCP OPTION 66
Route mode need to be set to use this feature. When the phone restarts (by default DHCP Option 66 is
turned on), it will send out a DHCP DISCOVER request. The UCM6100 receives it and returns DHCP
OFFER with the config server path URL in Option 66, for example, https://192.168.2.1:8089/zccgi/. The
phone will then use the path to download the config file generated in the UCM6100.
mDNS
When the phone boots up, it sends out mDNS query to get the TFTP server address. The UCM6100 will
respond with its own address. The phone will then send TFTP request to download the XML config file from
the UCM6100.
To start the auto provisioning process, under Web GUIValue-added FeaturesZero ConfigZero Config
Settings, fill in the auto provision information.

Table of Contents

Other manuals for Grandstream Networks UCM6100 Series

Related product manuals