EasyManua.ls Logo

Kubota MX5100 - Operator Presence Control (OPC) System

Kubota MX5100
454 pages
Print Icon
To Next Page IconTo Next Page
To Next Page IconTo Next Page
To Previous Page IconTo Previous Page
To Previous Page IconTo Previous Page
Loading...
9-M5
MX5100, WSM
ELECTRICAL SYSTEM
3. OPC (OPERATOR PRESENCE CONTROL) SYSTEM
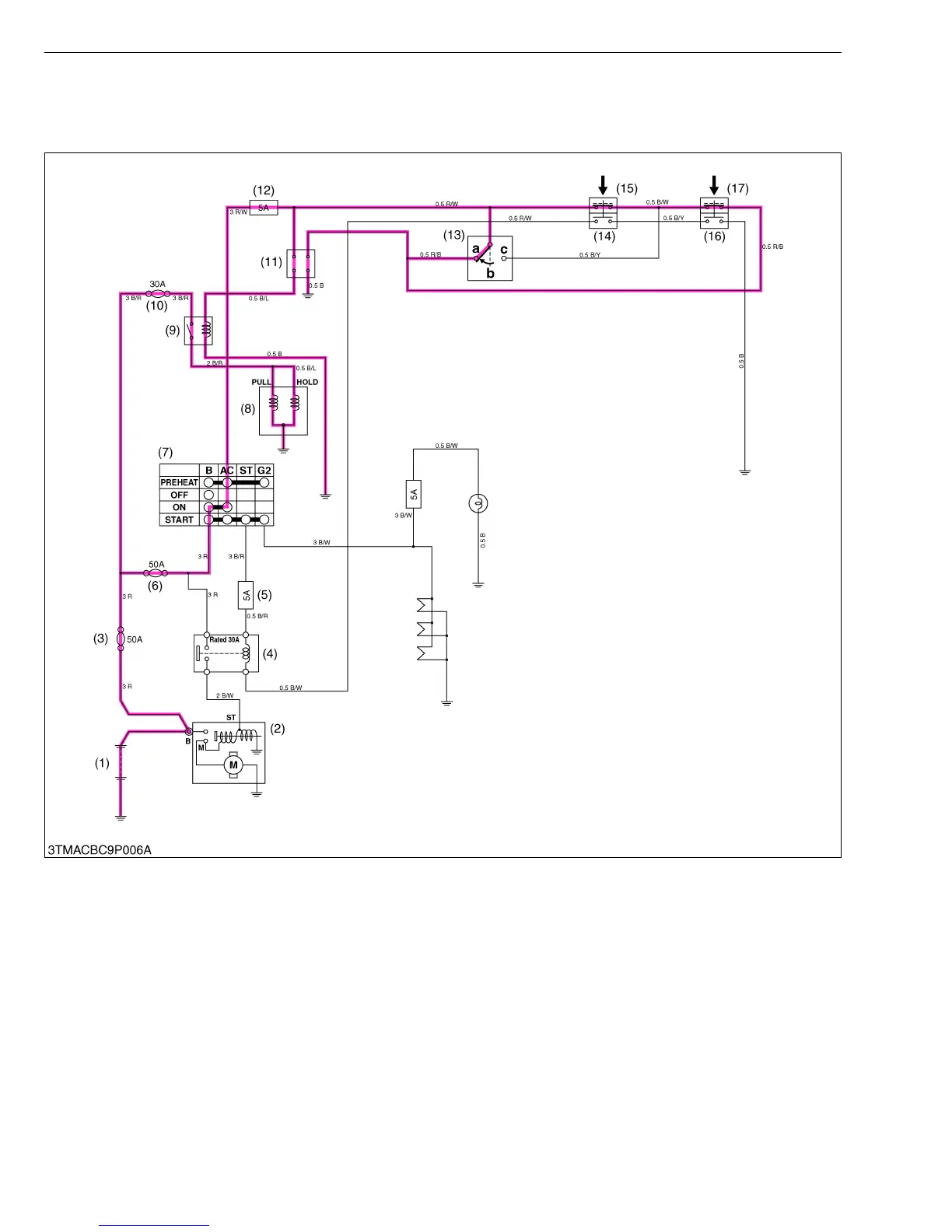
[1] ELECTRICAL CIRCUIT
(1) Battery
(2) Starter
(3) Slow Blow Fuse (50A)
(4) Starter Relay
(5) Fuse (5A)
(6) Slow Blow Fuse (50A)
(7) Key Switch
(8) Key Stop Solenoid
(9) Key Stop Solenoid Relay
(10) Slow Blow Fuse (30A)
(11) OPC Timer
(12) Fuse (5A)
(13) Seat Switch
(14) PTO Neutral Switch 1
(15) PTO Neutral Switch 2
(16) Shuttle Lever Neutral Switch 1
(17) Shuttle Lever Neutral Switch 2
a : Seated
b : Vacant
c : Turn Over

Table of Contents

Related product manuals