EasyManua.ls Logo

Maytag MLE22PD - WIRING DIAGRAMS; ELECTRIC MODELS

Maytag MLE22PD
148 pages
Print Icon
To Next Page IconTo Next Page
To Next Page IconTo Next Page
To Previous Page IconTo Previous Page
To Previous Page IconTo Previous Page
Loading...
7-1
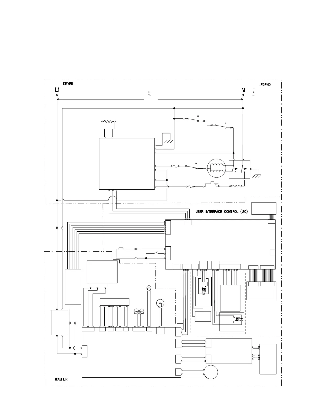
WIRING DIAGRAMS
ELECTRIC MODELS
WIRING DIAGRAM ELECTRIC MODELS
FOR SERVICE TECHNICIAN ONLY - DO NOT REMOVE OR DESTROY
PAGE 17
TERMINAL CONSTRUCTION
SPLICE
IN LINE CONNECTION
230 VOLTS
BR - LINE L1
BU - NEUTRAL N
EXHAUST
THERMISTOR
V
V/W
TSG
TS
P14-3
P14-6
BR BU
EXHAUST TEMP
EXHAUST TEMP RTN
DRYER CENTRAL
CONTROL UNIT (CCU)
GROUND
G/Y
HEATER
RELAY 1
GND
NEUTRAL
DOOR
L1
MOTOR
NO
COM
P2-1
P2-2
P2-3
VDD
DATA
VSS
P8-2
P8-3
P8-4
P9-1
P9-2
G/Y
BU
W
GY
R
BR
A1
C1
C1
BU
DOOR
SWITCH 1
DOOR
SWITCH 2
F1
D
BU
C1
R
D1
W
W
R
1M
2M
5M
3M
6M
R
BELT
SWITCH
4M
BBS1
BBS2
LBU
MAIN
START
MOTOR
R R
TCO1
TCO3
THERMAL
CUT-OFF
HI-LIMIT
THERMOSTAT
HL1
HL3
HEATER
R/W
NC
H1 H2
GY
MEMBRANE
SWITCH
A1
AA8
WC3
3
2 1
GG6
USER INTERFACE CONTROL (UIC)
AA2
(GEN 1)
WA3
WB3
1 2 3 1 2 3
EE1
1 2 3 4
AA4
AA5
1 2 3 41 2 3 4
J901
J900
AA3
1 2 3 4 5 6
VAULT
SWITCH
SERVICE
SWITCH
BK BK
1
2
3
OR
Y
OR
AA1
PRESSURE
TRANSDUCER
1 2 3
UIC TRANSFORMER
230/22.5/-4.5/-26-/
26 VOLT
RFI
FILTER
(230
VOLT)
BR BU
PK
PK
IF2
1
2
PS8
1 2
DCS3
1
DOOR LOCK
DL3
1 2
DLS2
RP2
2
WASHER
CENTRAL CONTROL UNIT
(CCU)
VCH7
1 3 5 7 1 3
VSF2
COLD VALVES
#2
#3
HOT
VALVE
#1
TUB
THERMOSTAT
SET2
1
1
2
3
3
2
1
2
1
2
1
DP2
MI3
MS2
FAC3-BU
PUMP
MOTOR
(OPTIONAL)
MOTOR CONTROL UNIT (MCU)
WASHER
DRUM MOTOR
1
2
3
2
1
COIN SENSOR2
CARD
READER
BACK-UP
BATTERY
COIN
SENSOR1
AVAIL2
AVAIL1
ENABLE1
ENABLE2
POWER
GROUND
ATLAS
G/Y
THERMAL
FUSE
TF1 TF2
Y
BR
4 7 8 2 3 1 2

Table of Contents

Related product manuals