EasyManua.ls Logo

Micom P634 - Page 114

Micom P634
840 pages
Print Icon
To Next Page IconTo Next Page
To Next Page IconTo Next Page
To Previous Page IconTo Previous Page
To Previous Page IconTo Previous Page
Loading...
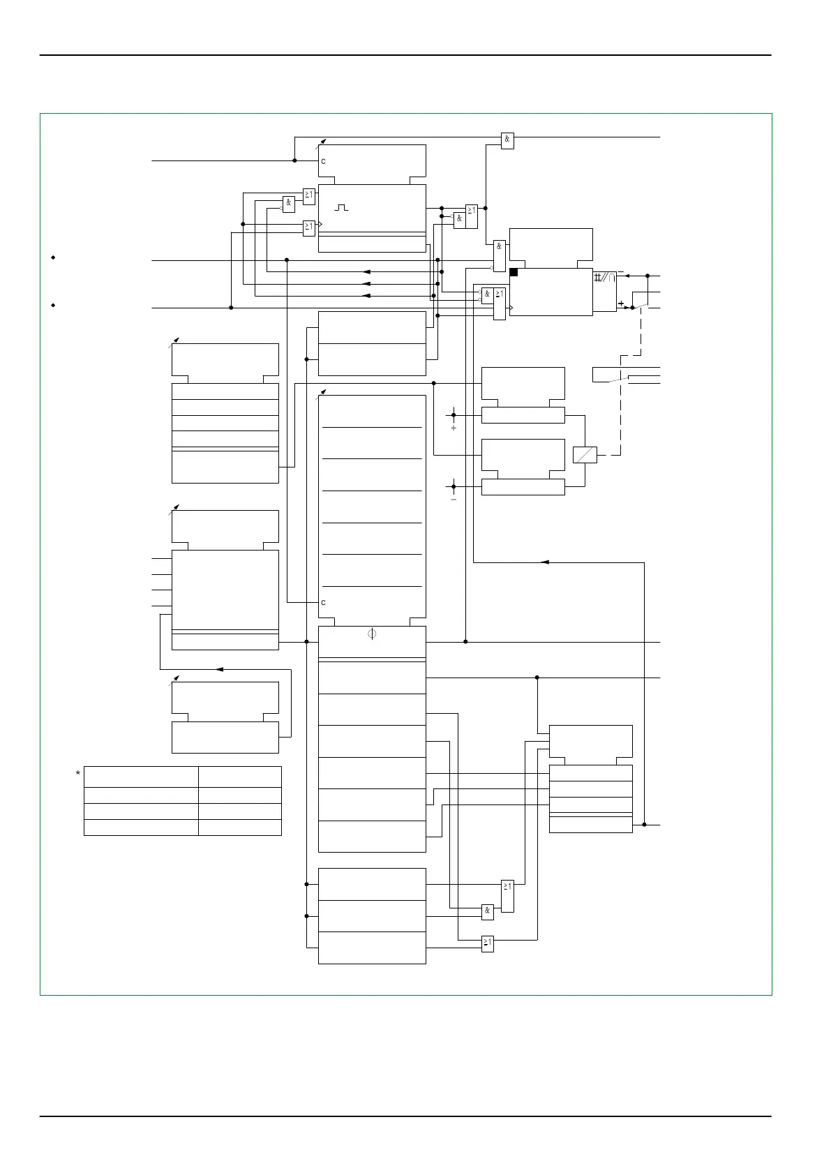
S8Z52H8B
MEASO:
Output value x
X: 1
X: 2
X: 3
Address
037 120
037 121
037 122
MEASO:
Output value x
[ * ]
Measured value 1
Measured value 2
Measured value 3
Measured value n
Selected meas. val.
MEASO:
Fct. assignm. A-1
[ 053 000 ]
MEASO:
Enabled
[ 037 102 ]
MEASO:
Enable
304 600
MEASO:
Reset meas.val.outp.
304 601
MEASO:
Hold time output A-1
[ 010 114 ]
Setting(s) blocked
MEASO:
Value A-1 output
[ 037 118 ]
An. outp. ch.1 (A-1)
SFMON:
Invalid scaling A-1
[ 093 114 ]
MEASO:
Value A-1 valid
[ 069 014 ]
MEASO:
Current A-1
[ 005 100 ]
Selected
meas. oper. value
Selected
Meas. event value
being updated
MEASO:
Scaled min. val. A-1
[ 037 104 ]
MEASO:
Scaled knee val. A-1
[ 037 105 ]
MEASO:
Scaled max. val. A-1
[ 037 106 ]
MEASO:
AnOut min. val. A-1
[ 037 107 ]
MEASO:
AnOut knee point A-1
[ 037 108 ]
MEASO:
AnOut max. val. A-1
[ 037 109 ]
Overflow
Selected meas. val.
Value not measured
Selected meas. val.
Selected meas. val.
Value measured
Value in AnOut range
and in scaled range
Value in AnOut range
but above scaled
range
Value < AnOut range
AnOut min. value
AnOut max. value
AnOut value
1
2
3
MEASO:
Value A-1 output
[ 037 118 ]
OUTP:
Fct.assignment K xxx
[ xxx xxx ]
K x1
K x2
K x3
K xx
0...100 %
c1
c2
c3
[ ------ ]
c
c
c
R
R
1...3
Fig. 3-36: Analog measured data output
P634
3 Operation
3-58 P634/EN M/R-42-A // P634311653

Table of Contents

Related product manuals