EasyManua.ls Logo

YASKAWA SGDV-OCA05A

YASKAWA SGDV-OCA05A
576 pages
To Next Page IconTo Next Page
To Next Page IconTo Next Page
To Previous Page IconTo Previous Page
To Previous Page IconTo Previous Page
Loading...
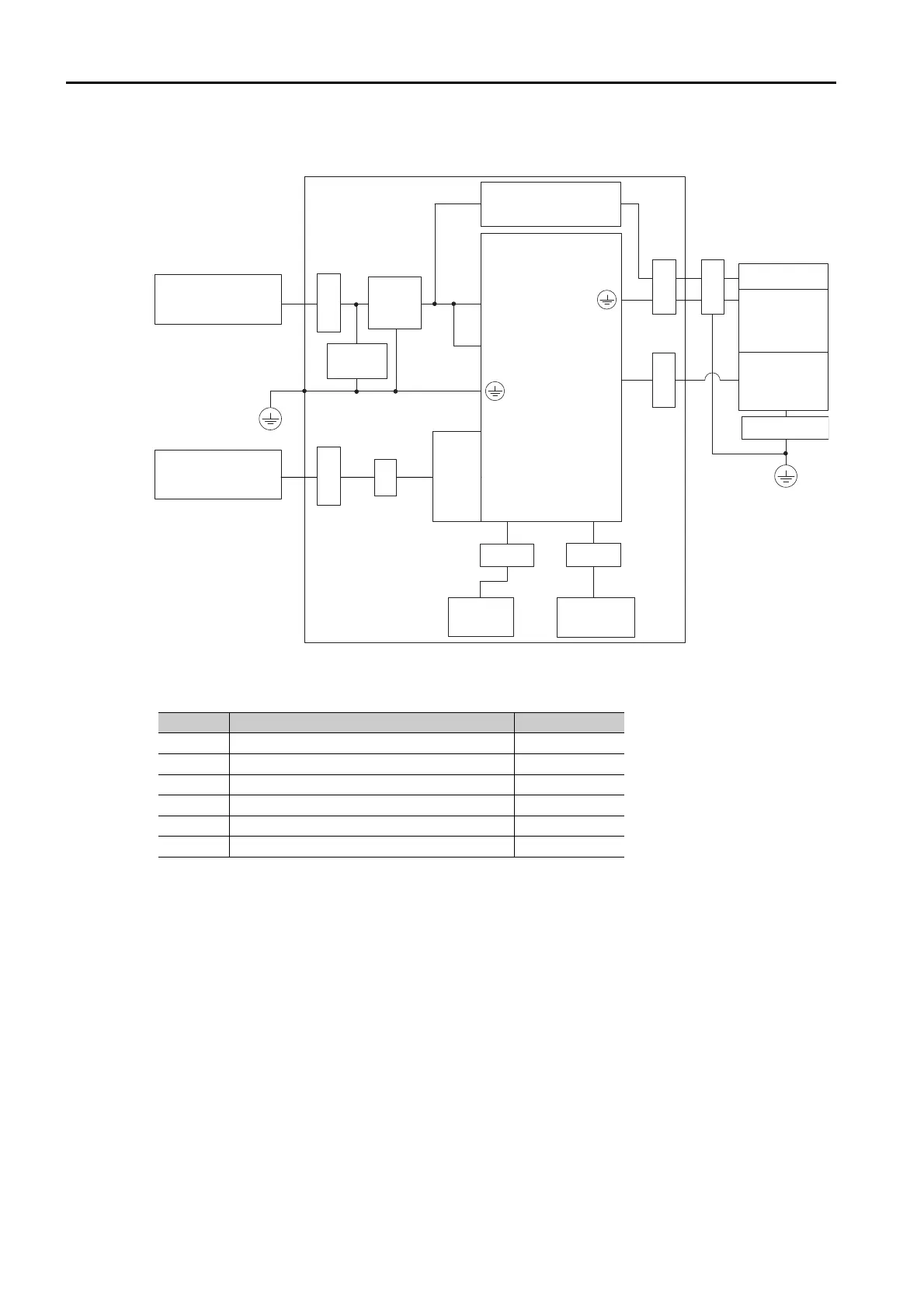
3.7 EMC Installation Conditions
3-10
Single-Phase, 100 VAC
* 1T: 1 turn
Symbol Cable Name Specification
I/O Signal Cable Shielded cable
Safety Function Device Cable Shielded cable
Servomotor Main Circuit Cable Shielded cable
Encoder Cable Shielded cable
Main Circuit Power Cable Shielded cable
DeviceNet Communications Cable Shielded cable
CN1
CN2
L1C and L2C
L1 and L2
U, V, and W
Noise
filter
Surge
absorber
Clamp
Brake
Servomotor
Encoder
Brake power supply
SERVOPACK
Safety
function device
I/O
controller
PE
PE
Shield box
Power supply:
Single-phase, 100 VAC
ClampClamp
Clamp
Clamp Clamp
Clamp

Host controller
(DeviceNet master)
Clamp
CN8
1T*
Core
CN6
DeviceNet
Module

Table of Contents

Related product manuals