EasyManua.ls Logo

AudioCodes Mediant 2600 - Registration Restriction Control

AudioCodes Mediant 2600
646 pages
To Next Page IconTo Next Page
To Next Page IconTo Next Page
To Previous Page IconTo Previous Page
To Previous Page IconTo Previous Page
Loading...
Version 6.8 325 Mediant 2600 E-SBC
User's Manual 20. SBC Overview
The device can be configured to add extra time (grace period) to the expiration timer of
registered users in the database. If you configure this grace period, the device keeps the
user in the database (and does not send an un-register to the Registrar server), allowing
the user to send a "late" re-registration to the device. The device removes the user from the
database only when this additional time expires. This featured is configured using the 'User
Registration Grace Time' parameter (SBCUserRegistrationGraceTime).
The device keeps registered users in its Users Registration database even if connectivity
with the SIP proxy server is lost (i.e., proxy does not respond to users' registration refresh
requests). The device removes users from the database only when their registration expiry
time is reached (with the additional grace period, if configured).
20.3.5 Registration Restriction Control
The device provides flexibility in controlling user registration:
Limiting Number of Registrations: You can limit the number of users that can
register with the device per IP Group and/or SRD. By default, no limitation exists for
registered users. This is configured in the SRD and IP Group tables.
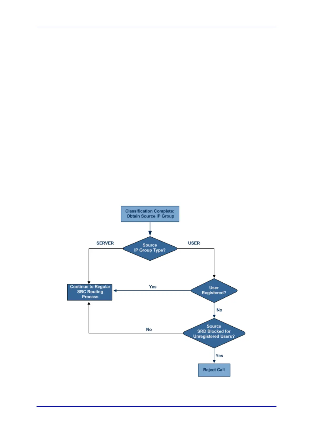
Blocking Incoming Calls from Unregistered Users: You can block incoming calls
(INVITE requests) from unregistered users (pertaining to User-type IP Groups). By
default, calls from unregistered users are not blocked. This is configured in the SRD
table. The flowchart below depicts the process for blocking unregistered users. When
the call is rejected, the device sends a SIP 500 (Server Internal Error) response to the
remote end.
Figure 20-2: Blocking Incoming Calls from Unregistered Users

Table of Contents

Other manuals for AudioCodes Mediant 2600

Related product manuals