EasyManua.ls Logo

AudioCodes Mediant 2600 - Page 369

AudioCodes Mediant 2600
646 pages
To Next Page IconTo Next Page
To Next Page IconTo Next Page
To Previous Page IconTo Previous Page
To Previous Page IconTo Previous Page
Loading...
Version 6.8 369 Mediant 2600 E-SBC
User's Manual 21. SBC Configuration
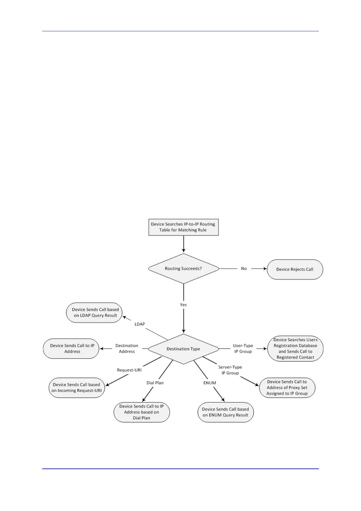
The device searches the table from top to bottom for the first rule that matches the
characteristics of the incoming call. If it finds a matching rule, it sends the call to the
destination configured for that rule. If it doesn't find a matching rule, it rejects the call.
You can configure the IP-to-IP routing rule to send the call to any of the following IP
destinations:
According to registered user Contact listed in the device's database (only for User-
type IP Groups).
IP Group - the destination is the address configured for the Proxy Set associated with
the IP Group (allows redundancy/load balancing).
IP address in dotted-decimal notation or FQDN. Routing to a host name can be
resolved using NAPTR/SRV/A-Record.
Request-URI of incoming SIP dialog initiating requests.
According to result of an ENUM query.
Hunt Group - used for call survivability of call centers (see ''Call Survivability for Call
Centers'' on page
347).
IP address according to a specified Dial Plan index listed in the loaded Dial Plan file.
According to result of LDAP query (for more information on LDAP-based routing, see
''Routing Based on LDAP Active Directory Queries'' on page
195).
Figure 21-9: IP-to-IP Routing Destination Types
The IP-to-IP Routing table also provides the following features:
Alternative routing or load balancing: In addition to the alternative routing/load
balancing provided by the Proxy Set associated with the destination IP Group, the
table allows the configuration of alternative routes whereby if a route fails, the next

Table of Contents

Other manuals for AudioCodes Mediant 2600

Related product manuals