EasyManua.ls Logo

HP Integrity BL870c - MP Main Menu; MP Main Menu Commands

HP Integrity BL870c
229 pages
Print Icon
To Next Page IconTo Next Page
To Next Page IconTo Next Page
To Previous Page IconTo Previous Page
To Previous Page IconTo Previous Page
Loading...
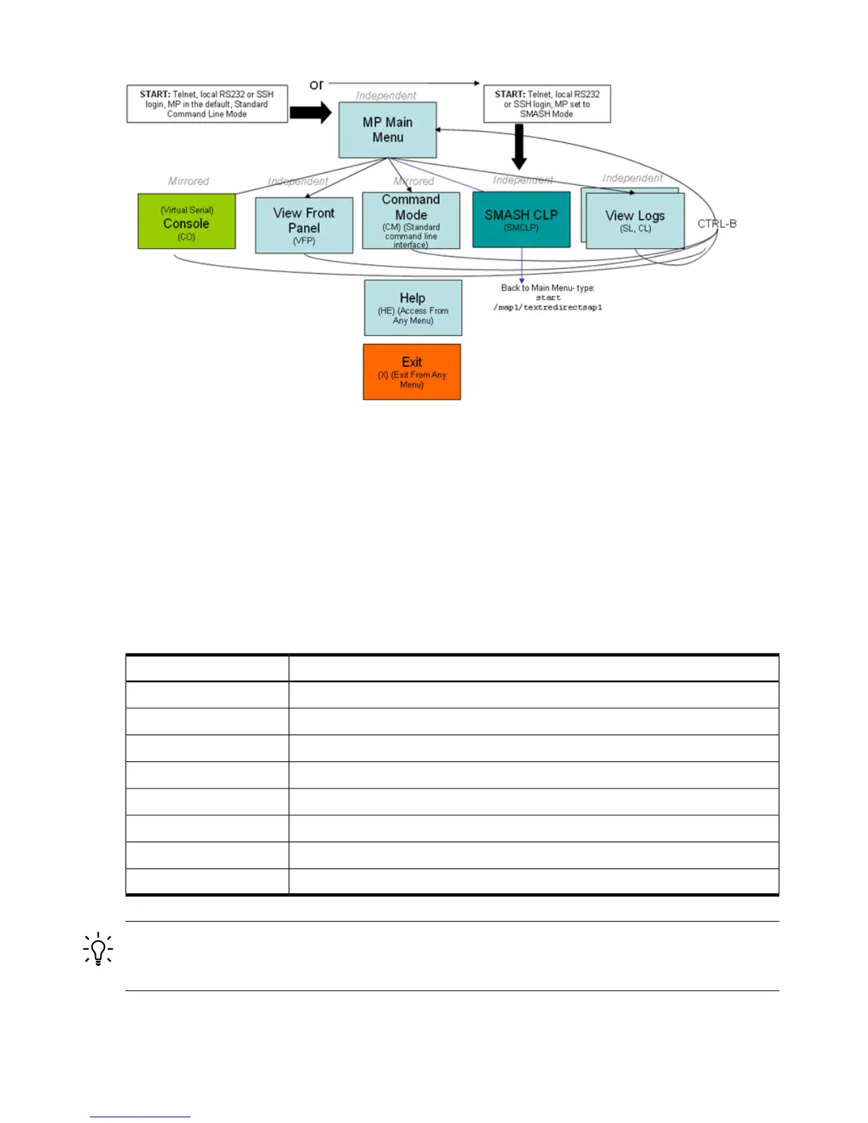
Figure 8-1 MP Command Interfaces
MP Main Menu
After logging in to the iLO 2 MP, the MP Main Menu appears. The MP Main Menu runs as a
private session. Other iLO 2 users do not see the actions you perform in the private session.
Integrity iLO 2 can support multiple sessions to perform independent tasks:
Multiple windows logged into iLO 2 to monitor VFP or study event logs in one window
while administering the server from another window.
Resetting a server from one window and monitoring the boot from another window while
interacting with the console from a third window.
Table 8-2 lists the MP Main Menu commands.
Table 8-2 MP Main Menu Commands
DescriptionCommand
Selects console mode
CO
Displays the virtual front panel
VFP
Enters command interface mode
CM
Accesses the SMASH SM CLP
SMCLP
Views the console log
CL
Shows event logs
SL
Displays help for the menu or command
HE
Exits
X
TIP: An effective method for using iLO 2 is to log in more than once with different views for
each session. For instance, one window logged in viewing the console, and another viewing the
virtual front panel.
MP Main Menu Commands
MP Main Menu command descriptions are listed as follows:
84 Using iLO 2

Table of Contents

Other manuals for HP Integrity BL870c

Related product manuals