EasyManua.ls Logo

IDTECK iTDC - Disarm Code Process Details

IDTECK iTDC
146 pages
Print Icon
To Next Page IconTo Next Page
To Next Page IconTo Next Page
To Previous Page IconTo Previous Page
To Previous Page IconTo Previous Page
Loading...
p.106
SETTING CHANGES
iTDC
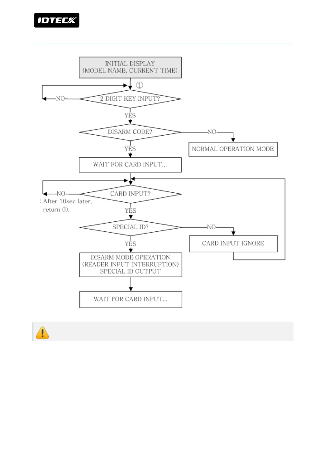
DISARM CODE PROCESS DETAILS
ARM CODE has to be different with DISARM CODE.

Table of Contents

Other manuals for IDTECK iTDC

Related product manuals