EasyManua.ls Logo

K-TRON KCM - Digital Input #1 and #2 at Drive Pc Board; Drive Output Relays K1-K3 - J5

K-TRON KCM
126 pages
Print Icon
To Next Page IconTo Next Page
To Next Page IconTo Next Page
To Previous Page IconTo Previous Page
To Previous Page IconTo Previous Page
Loading...
Docu-No.: 1090020601-EN Rev. 1.2.1 Page 47
Installation 4
I-O wiring connections 4.11
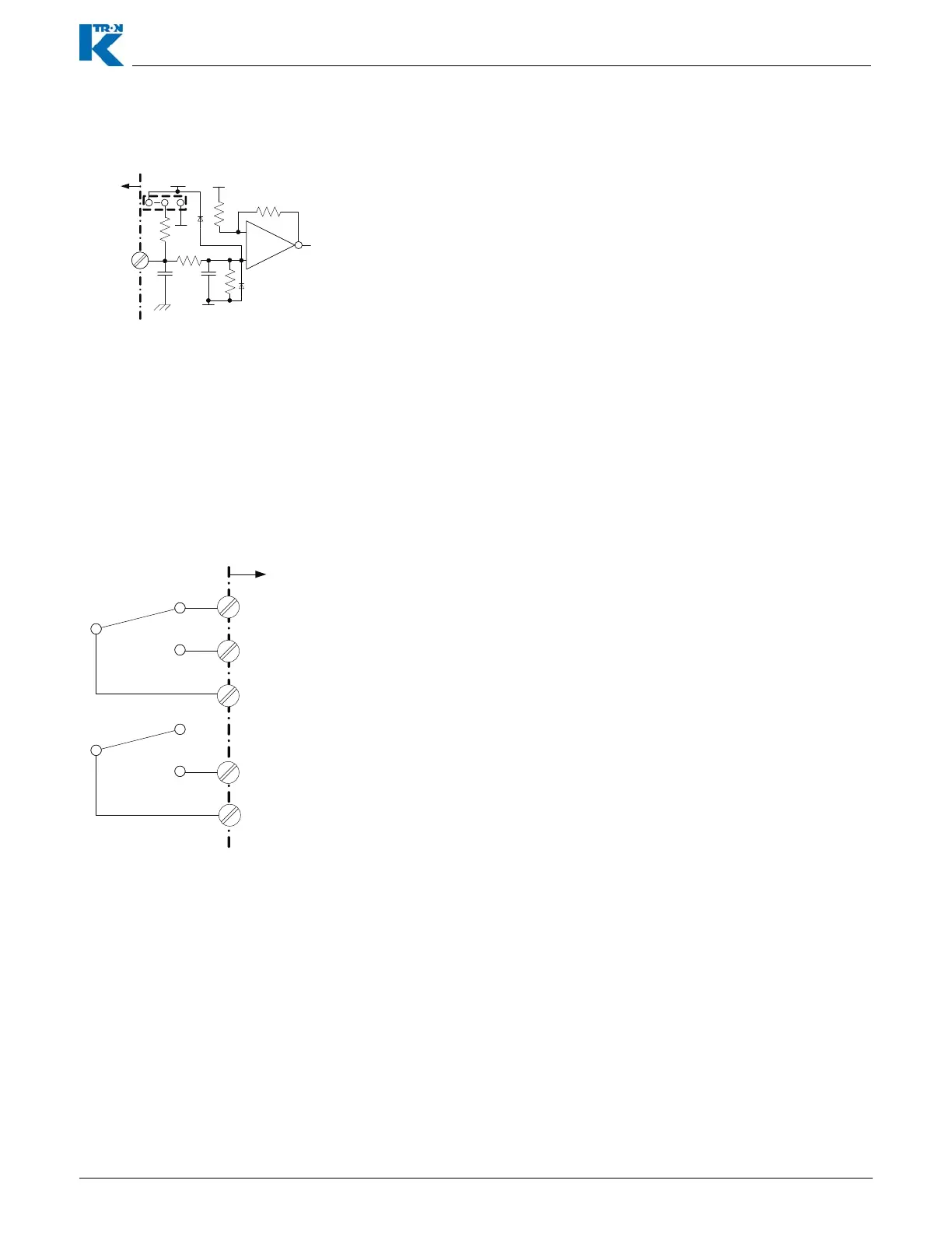
4.11.3 Digital input #1 and #2 at Drive pc board
4.11.4 Drive output relays K1-K3 - J5
Fig. 4.9 Digital input example-Drive
Notes:
These two digital inputs are found on the Drive pcb at terminal J1.
These two inputs on the drive circuit board have the possibility to be
wired for either pull-up or pull down applications. Both digital inputs
are programmable in function.
If the jumper is connected to +24 Vdc, the input must be taken to
common to function. If the jumper is connected to common, the
input must be taken to at least +5 Vdc to operate.
A low input provides an ‘ON’ condition with <Normal> polarity.
Function is programmed as <MDUin1> or <MDUin2>.
Drive digital input wiring is made at terminal strip J1 on the drive
pcb.
MDUin1 = J1-8
MDUin2 = J1-11
K1-K2 drive board relay wiring.
Notes:
Relay 1 and Relay 2 are SPDT types, while Relay #3 is a SPST
type.
Relay function is programmable via the user interface.
Function is programmed as <MDUrel1, MDUrel2, MDUrel3>.
MDUrel1 = relay K1, MDUrel2 = relay K2, MDUrel3 = relay K3
Relay wiring is made at the drive pcb, terminal strip J5.
K1-NC = J5-3, K1-NO = J5-2, K1-COM = J5-1
K2-NC = J5-6, K2-NO = J5-5, K2-COM = J5-4
Fig. 4.10 Drive relays K1-K3
N. C.
N.O.
COM
K1,K2
Relay
Contacts
J5-3(K1)
J5-6(K2)
J5-2(K1)
J5-5(K2)
J5-1(K 1)
J5-4(K 2)
F
N.O.
COM
K3 Relay
Contacts
J5-8
J5-7

Table of Contents

Related product manuals