EasyManua.ls Logo

Morgana DocuMaster MFC - Page 238

Morgana DocuMaster MFC
268 pages
Print Icon
To Next Page IconTo Next Page
To Next Page IconTo Next Page
To Previous Page IconTo Previous Page
To Previous Page IconTo Previous Page
Loading...
7. Electrical and Control System - Software System Description
230 Morgana DocuMaster MFC - Service Manual
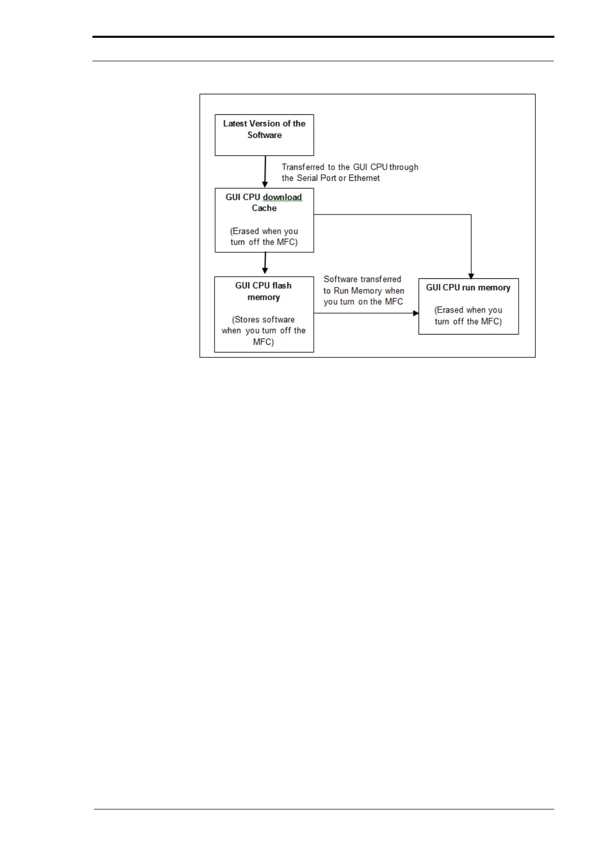
Figure 7.20 Flow Diagram for how to install the GUI software
The boot firmware is used also to install new versions of the application software.
Connect a computer to the MFC by the serial port or Ethernet connection to access the
boot firmware. The computer is used as a terminal. The boot firmware gives you
different options from where to make a selection when you update the application
software.
7.5.2 Creaser Control Software
The creaser control software controls the operation of the creaser mechanism. The
creaser control software also controls the main drive system. The control PCB is
connected to the RS232 connector on the GUI CPU. Control information is transmitted
between the two control systems to operate the MFC.
There are two PCBs in the control PCB assembly
. The large control PCB works as an
interface for the small controller PCB. The control PCB stores the crease calibration
settings for the creaser sensors.
There are two parts to the software in the Controller PCB:
The 'application software' controls the operation of the MFC creaser and drive sys-
tems.
The 'boot firmware' lets you install the application software. The boot firmware also
loads the application software from the flash memory when you turn on the
machine.
The creaser control boot firmware and application software are stored in the flash
memory
on the Controller PCB.
You can update the control software through a
PICkit 2 programmer connected to a
computer. The programmer has its own flash memory that can store the application

Table of Contents

Related product manuals