EasyManua.ls Logo

Yamaha FJR1300A(D) - Page 466

Yamaha FJR1300A(D)
662 pages
Print Icon
To Next Page IconTo Next Page
To Next Page IconTo Next Page
To Previous Page IconTo Previous Page
To Previous Page IconTo Previous Page
Loading...
LIGHTING SYSTEM
8-17
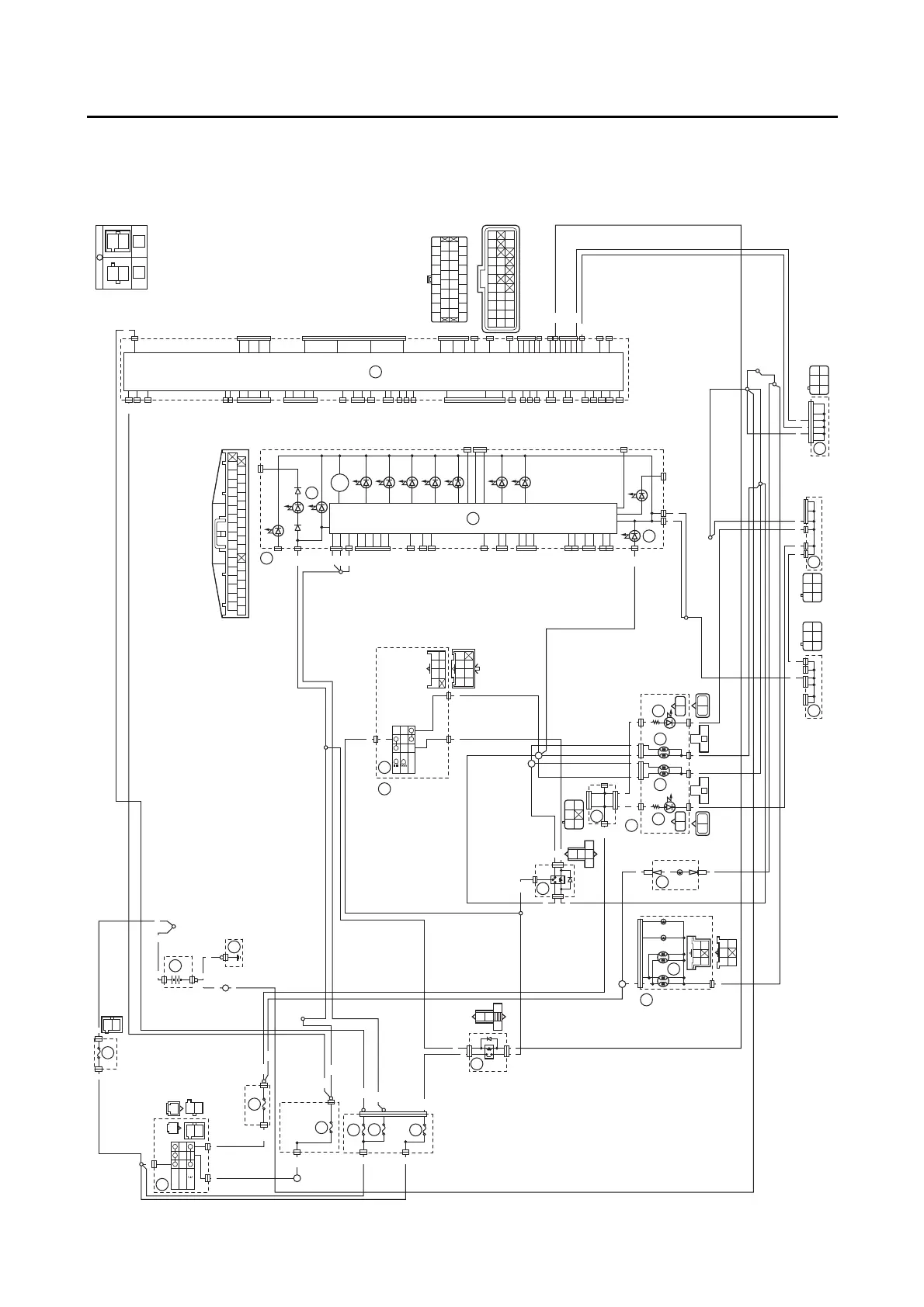
EAS27240
LIGHTING SYSTEM
EAS27250
CIRCUIT DIAGRAM
PASS
P
ON
OFF
A
Br/L
R
L/R
R
R
R/Y
R/W
G/L
Y/W
B
L
L/R
Y
B
L/R
L
B
BB
G
B
B
B
B
B
RR
L/R
L/RL/R
L/R
RR
L/RGYGY
B/W
B/W
B/W
B/LB B B
B/WB/L
B/W
B/W
R/W
Br/W
R/W
Y
G/L
R/Y
L/BY
B/W
B/W
Y/W
G/L
L/B
Br/L
Br/W
R/Y
L/R
R/W
R/W
RR
R
BB
Br/R
Br/R
R/G
R/G
R/G
R/G
A B
A
B
B/G
B/G
B
Br/R
R
Br/L
R
R
W/G W/R
B
L/B
P
R/Y
Y
R
Br/L
B
L
Y
Ch
Dg
B
L/R
B
L/R
RB
RB
YB
G
(B)
YB
G
(B)
BBB
B
B/L
B
L/R
L/R
L/RL/R
L/R
B
B/WB/W
B/WB
B/W
B/WB/W
B/WB/WB/W
B/L
R/Y
R/WY/W
G/L
Br/R
Dg Y
Ch B
L/R
Y
BP
W/RW/G
G/LL/B
L/B
BG
Y
G/L
(B)
R/WW/LW/GW/RG/WL/RL/BG/BG/RR/GR/GR/GCh
Br/BBr/WBr/BBr/WB/RL/WY/WB/YP/WP/BBr/YW/YW/BB/WB/W
P
Dg
Sb/W
YW
(Gy)
(B)
O/GG/Y
L/YL/B
Gy/RY/W
B
B
GyO
P
G/B
R/B
W/RW/R
Lg/RY/RR/L
L
B/W
O/BBr/RBr/WR/W
(B)
Y/R
B/R
B/L
B/LB/L
Y/L
B/YY/GL/YGy
W/Y
B/WP/WW/GLg/L
Lg/B
PLL
L/RR/LW/B
W
BB
W
O/W
Br/LBr/W
G/L
L/W
L/B
Gy/WG/W
2
5
5
5
5
9
16
19
21
25
26
27
5148
56
57
58
61
62
63 63
6464
72
76
86
102
7
17
73

Table of Contents

Related product manuals