EasyManua.ls Logo

Yamaha FJR1300A(D) - Page 478

Yamaha FJR1300A(D)
662 pages
Print Icon
To Next Page IconTo Next Page
To Next Page IconTo Next Page
To Previous Page IconTo Previous Page
To Previous Page IconTo Previous Page
Loading...
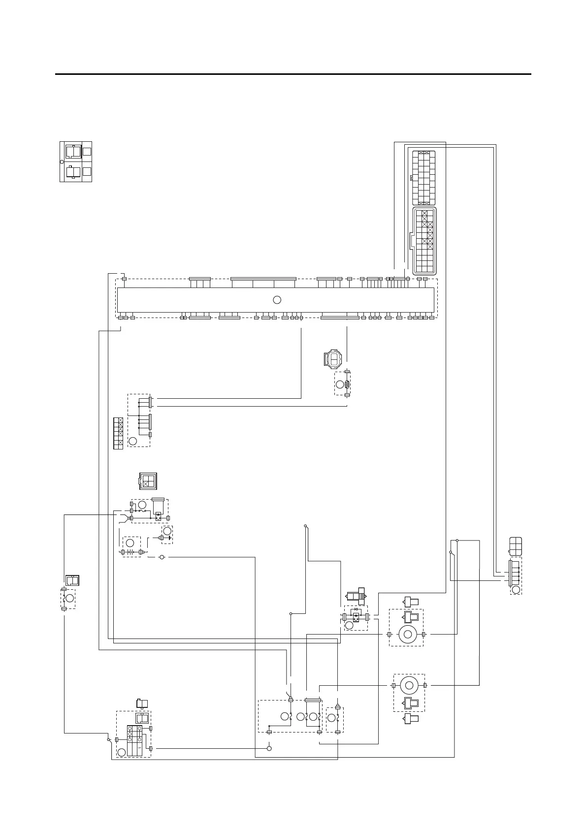
COOLING SYSTEM
8-29
EAS27300
COOLING SYSTEM
EAS27310
CIRCUIT DIAGRAM
P
ON
OFF
A
Br/L
R
L
R
R
Br/B
Y/L
L
B
B
B
B
B
RR
B/W
B/W
B/W
B/LG/W
R/W
B/L
G/W
Br/W
B/LB/L
B/W
B/W
L
B
B
Br/B
Br/L
Y/L
Br/W
R/W
RR
R
R
G/Y
R/W
G/Y
R/W
R
Br/L
R
R
B
L
(B)
B
L
(B)
R
Br/L
(B)
B
L
(B)
B
Y/L
B
B/WB/W
B/WB
B/W
R
L/WR/W
(B)
(B)
O/GG/Y
L/YL/B
Gy/RY/W
B
B
GyO
P
G/B
R/B
W/RW/R
Lg/RY/RR/L
L
B/W
O/BBr/RBr/WR/W
(B)
Y/R
B/R
B/L
B/LB/L
Y/L
B/YY/GL/YGy
W/Y
B/WP/WW/GLg/L
Lg/B
PLL
L/RR/LW/B
W
BB
W
O/W
Br/LBr/W
G/L
L/W
L/B
Gy/WG/W
B/L
G/W
(B)
A B
A
B
B/G
B/G
B
B/LBB/L
B/LB/L
B/LB/LB/LB/L
R
R/W
G/Y
Br/B
(Y)
2
5
5
9
12
13
16
22
23
24
25
26
27
101
102
28

Table of Contents

Related product manuals